"희귀 유전질환 윌슨병, '이 치료'로 호전"…사례 첫 보고

실시간 키워드

2022.08.01 00:00 기준

"희귀 유전질환 윌슨병, '이 치료'로 호전"…사례 첫 보고

모두서치 2025-11-17 08:53:15 신고

3줄요약
사진 = 뉴시스

 

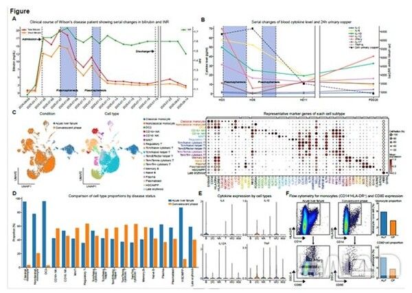
구리가 체내에 과도하게 축적돼 간 기능·신경·정신에 이르기까지 심각한 문제를 일으킬 수 있는 희귀 유전질환인 '윌슨병'(Wilson's disease)에서 혈장교환술이 간 기능 호전에 기여하는 면역학적 기전이 처음으로 규명됐다.

뉴시스 보도에 따르면, 혈장교환술의 면역학적 작용 기전을 규명한 최초의 단일세포 기반 분석 연구로, 향후 급성 간부전 치료에서 면역조절 기반 치료 전략 개발의 기틀을 마련했다고 연구진은 평가했다.

가톨릭대학교 서울성모병원은 소화기내과 성필수 교수팀(제1저자 탁권용 임상강사)이 윌슨병으로 인한 급성 간부전(ALF) 환자를 대상으로 혈장 교환 전후의 면역 반응을 정밀 분석했다고 17일 밝혔다.

연구팀은 적절한 시점에 시행된 혈장교환술이 구리의 체외 배출과 면역을 담당하는 단핵세포의 과도한 활성화를 동시에 정상화시켜 간 기능 회복을 유도한다는 사실을 처음으로 밝혀냈다. 이는 향후 향후 새로운 치료 대안 마련의 가능성을 제시한 것으로 평가된다.

혈장교환술은 혈액에서 병적인 성분을 제거하고 보충액을 주입하는 치료법으로 주로 자가면역질환, 신경계 질환, 간질환 등에서 사용된다. 투석으로 제거되지 않는 혈장 내 항체, 독성 물질, 면역복합체 등을 효과적으로 제거해 신속한 임상 호전을 기대할 수 있는 치료법이다.

연구팀은 환자의 혈액을 분석해 단일세포 RNA 분석을 포함한 다양한 분석을 수행했다. 급성기 동안 활성화된 단핵구와 IL-6를 포함한 염증성 사이토카인이 급격히 증가했으며 혈장교환술 후 이들 염증 인자들이 현저히 감소하면서 간 기능이 빠르게 호전되는 것을 확인했다. 이 결과는 혈장교환술이 단순한 독성물질 제거에 그치지 않고 면역세포의 비정상적 활성 상태를 조절해 급성간 손상의 회복을 유도할 수 있음을 과학적으로 입증한 것이다.

해당 질환은 대사성 유전질환으로 간, 뇌, 신장 등에 구리가 과도하게 축적되는 특징이 있다. 주로 13번 염색체의 ATP7B 유전자 돌연변이로 인해 발생하며, 전 인구의 약 1%가 유전인자를 보유하고 있고 실제 발병으로 이어지는 비율은 약 3만 명당 1명으로 알려져 있다.

2010년부터 2020년까지 국민건강보험공단 자료를 분석한 연구 결과에 따르면, 한국에서 윌슨병의 10만명 당 3.06명, 발병률은 10만명 당 0.11명으로 나타났다.

간 기능 저하, 신경학적 증상(떨림, 보행 장애, 삼킴 곤란 등), 정신과적 증상(우울, 조울증 등)을 유발한다. 병의 진행에 따라 간염과 간경변이 악화될 수 있고, 심각한 간 손상이 진행된 경우에는 간이식 수술까지 필요할 수 있다. 통계상으로도 환자 중 19.3%는 간경변증을 가지고 있었으며 9.2%가 간이식을 받은 것으로 나타났다.

성필수 교수는 "현재 다양한 원인에 의한 급성간부전 환자에서 혈장교환술은 아직 공식 치료로 허가돼 있지 않지만, 이번 연구를 통해 혈장교환술이 단핵세포의 과다 활성화를 제어하고 면역 균형을 회복시키는 기전을 제시해 향후 급성간부전에서 치료 대안으로 고려될 수 있는 근거를 마련했다"고 밝혔다.

탁권용 전임의(임상강사)는 "혈장교환술의 시행 시기와 면역세포 반응 간의 연관성을 정밀하게 규명해 향후 급성간 손상 환자에서 치료 반응 예측 및 개인맞춤형 치료 전략 수립에 기여할 수 있을 것"이라고 덧붙였다.

이번 연구 결과는 대한간학회 국제학술지 '임상분자간학'(Clinical and Molecular Hepatology) 온라인판에 게재됐다.

Copyright ⓒ 모두서치 무단 전재 및 재배포 금지

본 콘텐츠는 뉴스픽 파트너스에서 공유된 콘텐츠입니다.

다음 내용이 궁금하다면?
광고 보고 계속 읽기
원치 않을 경우 뒤로가기를 눌러주세요

실시간 키워드

  1. -
  2. -
  3. -
  4. -
  5. -
  6. -
  7. -
  8. -
  9. -
  10. -

0000.00.00 00:00 기준

이 시각 주요뉴스

알림 문구가 한줄로 들어가는 영역입니다

신고하기

작성 아이디가 들어갑니다

내용 내용이 최대 두 줄로 노출됩니다

신고 사유를 선택하세요

이 이야기를
공유하세요

이 콘텐츠를 공유하세요.

콘텐츠 공유하고 수익 받는 방법이 궁금하다면👋>
주소가 복사되었습니다.
유튜브로 이동하여 공유해 주세요.
유튜브 활용 방법 알아보기