생명연 "단백질 기능 조절 효소 'ATE1'가 유방암 종양 촉진"

실시간 키워드

2022.08.01 00:00 기준

생명연 "단백질 기능 조절 효소 'ATE1'가 유방암 종양 촉진"

연합뉴스 2025-09-25 11:03:04 신고

3줄요약

간암·전립선암 종양 억제자가 흑색종서는 종양 성장 도와

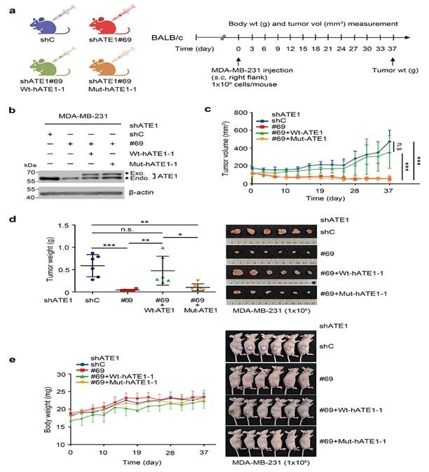
유방암 종양 발생에 필수적인 ATE1 활성 유방암 종양 발생에 필수적인 ATE1 활성

[한국생명공학연구원 제공. 재판매 및 DB 금지]

(대전=연합뉴스) 박주영 기자 = 한국생명공학연구원은 차현주 박사 연구팀이 'ATE1'(아르지닐 트랜스퍼라아제 1) 단백질이 유방암 세포에서 종양 성장을 촉진하는 역할을 한다는 사실을 처음으로 규명했다고 25일 밝혔다.

ATE1은 단백질 기능을 조절하는 효소로, 간암이나 전립선암에서는 종양 억제자로 작용하는 반면 흑색종에서는 오히려 종양 성장을 촉진하는 등 암종마다 역할이 다르게 보고된다.

연구팀은 대규모 유방암 환자 유전체 데이터(TCGA)를 분석, ATE1이 정상 세포보다 유방암 세포에서 현저히 높게 발현된다는 점을 확인했다.

ATE1이 많이 나타난 환자일수록 치료 결과가 좋지 않은 것으로 나타나, ATE1 발현 정도가 환자의 생존과 밀접하게 관련된 것으로 추정된다.

세포주 모델을 이용한 실험에서 ATE1을 억제했을 때 암세포의 증식과 전이가 뚜렷하게 줄어든 것으로 나타났다. 반면 정상 세포에는 별다른 영향이 없었다.

유방암 세포를 이식한 실험 쥐 모델에서도 ATE1 억제 시 종양의 크기와 무게가 현저히 감소하는 결과가 확인됐다.

실험실 수준을 넘어서 살아 있는 몸속에서도 ATE1이 유방암 성장을 돕는 확실한 증거로 볼 수 있다.

연구팀은 ATE1이 세포 속 신호 전달 경로를 움직여 세포가 멈추지 않고 증식하도록 만들고, 동시에 세포가 스스로 죽어 없어지는 경로를 차단해 유방암을 촉진한다는 것을 확인했다.

이번 연구결과는 유방암 환자의 예후를 예측할 수 있는 새로운 바이오마커로 활용할 수 있을 것으로 기대된다.

차현주 박사는 "ATE1은 정상 세포에는 영향을 주지 않고 암세포에서만 강하게 작용해 부작용이 적은 맞춤형 치료제 개발에 기여할 것"이라고 말했다.

이번 연구성과는 국제학술지 '셀 커뮤니케이션 앤 시그널링'(Cell Communication and Signaling) 지난 2일 자 온라인판에 실렸다.

jyoung@yna.co.kr

Copyright ⓒ 연합뉴스 무단 전재 및 재배포 금지

본 콘텐츠는 뉴스픽 파트너스에서 공유된 콘텐츠입니다.

다음 내용이 궁금하다면?
광고 보고 계속 읽기
원치 않을 경우 뒤로가기를 눌러주세요

실시간 키워드

  1. -
  2. -
  3. -
  4. -
  5. -
  6. -
  7. -
  8. -
  9. -
  10. -

0000.00.00 00:00 기준

이 시각 주요뉴스

알림 문구가 한줄로 들어가는 영역입니다

신고하기

작성 아이디가 들어갑니다

내용 내용이 최대 두 줄로 노출됩니다

신고 사유를 선택하세요

이 이야기를
공유하세요

이 콘텐츠를 공유하세요.

콘텐츠 공유하고 수익 받는 방법이 궁금하다면👋>
주소가 복사되었습니다.
유튜브로 이동하여 공유해 주세요.
유튜브 활용 방법 알아보기