'산소 운반' 헤모글로빈이 활성산소 분해…"뇌질환 치료에 기여"

실시간 키워드

2022.08.01 00:00 기준

'산소 운반' 헤모글로빈이 활성산소 분해…"뇌질환 치료에 기여"

연합뉴스 2025-08-22 08:00:05 신고

3줄요약

IBS·KIST "뇌세포에도 존재…항산화 활성 높이는 화합물 개발"

헤모글로빈의 활성산소 분해 역할 헤모글로빈의 활성산소 분해 역할

[IBS 제공. 재판매 및 DB 금지]

(대전=연합뉴스) 박주영 기자 = 혈액 속에서 산소를 운반하는 역할을 하는 헤모글로빈이 뇌세포에도 존재하며, 활성산소를 분해한다는 연구 결과가 나왔다.

기초과학연구원(IBS) 인지·사회성연구단 이창준 단장과 한국과학기술연구원(KIST) 박기덕 뇌과학연구소장 연구팀은 뇌 속 별세포(뇌에서 가장 많은 수를 차지하는 별 모양의 비신경세포)에 존재하는 헤모글로빈의 항산화 기능을 규명했다고 22일 밝혔다.

루게릭병, 파킨슨병, 알츠하이머병 등 퇴행성 뇌신경질환에서 활성산소의 과도한 축적이 신경세포 손상과 사멸을 일으키는 것으로 알려져 있다.

연구팀은 지난 연구를 통해 퇴행성 뇌 질환에서는 별세포의 수와 크기가 증가하며 반응성 별세포로 변하는데, 이 반응성 별세포에서 활성산소의 하나인 과산화수소가 비정상적으로 쌓여 주변 신경세포를 손상하는 모습을 확인한 바 있다.

별세포 내부의 항산화 체계를 정밀 분석한 결과 혈액에만 존재하는 것으로 알려진 헤모글로빈이 뇌 속 별세포의 핵 안에 있는 소기관 '핵소체'에 존재한다는 사실을 발견했다.

이어 이 헤모글로빈이 과산화수소를 산소와 물로 분해하는 항산화 기능을 수행한다는 것을 처음으로 밝혔다.

이 기능은 퇴행성 뇌신경질환 등에서 현저히 감소했으며, 이로 인해 신경세포 사멸이 일어난 모습이 관찰됐다.

이러한 결과를 바탕으로 연구팀은 헤모글로빈의 항산화 활성을 극대화할 수 있는 저분자 화합물 'KDS12025'를 개발했다.

이 화합물은 헤모글로빈의 철 이온과 상호작용해 과산화수소가 효과적으로 산소와 물로 바뀌도록 유도, 과산화수소 분해 능력을 최대 100배 높일 수 있다.

극소량으로도 강력한 효과를 내며, 헤모글로빈에만 특이적으로 작용해 부작용도 적다.

실제 이 약물을 퇴행성 뇌신경질환 모델 생쥐에 투여한 결과 신경세포 사멸과 생존율 향상, 기억력과 운동기능 회복 등 치료 효과가 확인됐다.

퇴행성 뇌질환 생쥐의 운동·인지 능력 측정 퇴행성 뇌질환 생쥐의 운동·인지 능력 측정

[IBS 제공. 재판매 및 DB 금지]

루게릭병 모델 생쥐에서 병의 발병 시기와 근력 저하 진행 속도가 늦춰지며 평균 생존 기간이 4주 이상 늘어났고, 파킨슨병 모델에서는 정상군과 비슷한 수준으로 운동 기능이 회복됐다.

알츠하이머병 모델에서도 생쥐의 공간 기억과 인지 능력이 정상 수준에 가깝게 나타났다.

노화 모델에서는 평균 수명이 약 30% 연장돼 일반 생쥐의 수명(2년)을 넘어 3년 이상 생존한 개체도 관찰됐다.

이창준 단장은 "이번 연구를 통해 헤모글로빈의 항산화 기능을 새롭게 규명했다"며 "우리 몸 안에 있는 자연 단백질의 기능을 조절하고 강화함으로써 질병을 치료하는 새로운 접근법을 제시했다"고 의의를 설명했다.

박기덕 KIST 소장은 "과산화수소 축적이 다양한 질환의 공통된 병리로 작용한다는 점에서 퇴행성 뇌 질환뿐만 아니라 노화, 뇌졸중, 염증성 질환 등 다양한 질환 치료에 적용할 수 있을 것"이라고 기대했다.

이번 연구 성과는 이날 국제 학술지 '신호 전달과 표적 치료'(Signal Transduction and Targeted Therapy)에 실렸다.

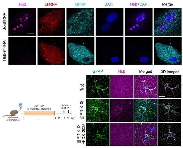
뇌 속 별세포 내 헤모글로빈이 회복된 모습 뇌 속 별세포 내 헤모글로빈이 회복된 모습

[IBS 제공. 재판매 및 DB 금지]

jyoung@yna.co.kr

Copyright ⓒ 연합뉴스 무단 전재 및 재배포 금지

본 콘텐츠는 뉴스픽 파트너스에서 공유된 콘텐츠입니다.

다음 내용이 궁금하다면?
광고 보고 계속 읽기
원치 않을 경우 뒤로가기를 눌러주세요

실시간 키워드

  1. -
  2. -
  3. -
  4. -
  5. -
  6. -
  7. -
  8. -
  9. -
  10. -

0000.00.00 00:00 기준

이 시각 주요뉴스

알림 문구가 한줄로 들어가는 영역입니다

신고하기

작성 아이디가 들어갑니다

내용 내용이 최대 두 줄로 노출됩니다

신고 사유를 선택하세요

이 이야기를
공유하세요

이 콘텐츠를 공유하세요.

콘텐츠 공유하고 수익 받는 방법이 궁금하다면👋>
주소가 복사되었습니다.
유튜브로 이동하여 공유해 주세요.
유튜브 활용 방법 알아보기