약물 투여 없이 세포 대사 경로 조절해 난치성 뇌종양 치료

실시간 키워드

2022.08.01 00:00 기준

약물 투여 없이 세포 대사 경로 조절해 난치성 뇌종양 치료

연합뉴스 2025-08-20 17:01:01 신고

3줄요약

고려대·가천대 연구팀 "암세포만 선택적 제거…세포·동물실험 입증"

DHRS13 억제 시 뇌종양줄기세포의 운명 변화 DHRS13 억제 시 뇌종양줄기세포의 운명 변화

[김형기 교수 제공. 재판매 및 DB 금지]

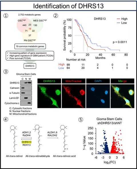
(대전=연합뉴스) 박주영 기자 = 국내 연구진이 세포의 대사경로를 조절하는 것만으로도 난치성 뇌종양을 치료할 수 있는 가능성을 제시했다.

한국연구재단은 고려대 김형기 교수와 가천대 박종휘 교수 연구팀이 외부 약물 투여 없이 교모세포종의 뇌종양줄기세포 내부 대사 경로를 조절하는 방법으로 분화와 사멸을 유도할 수 있는 방법을 제안했다고 20일 밝혔다.

교모세포종은 가장 공격적이고 예후가 나쁜 대표적 악성 뇌종양이다.

특히 미분화 상태의 뇌종양줄기세포는 종양의 확산과 재발에 핵심적인 역할을 한다.

기존 외부에서 줄기세포 분화 유도 물질을 투여하는 방식은 정상세포에도 영향을 미쳐 부작용이 크고, 고형암에서는 효과가 제한적이었다.

연구팀은 뇌종양 줄기세포에서 특이적으로 발현되는 'DHRS13 단백질'에 주목했다.

세포 내 미토콘드리아에 주로 존재하는 DHRS13 단백질이 레틴산(retinoic acid)의 축적을 억제해 뇌종양 줄기세포가 미분화 상태를 유지하도록 한다는 사실을 확인했다.

DHRS13 단백질 발굴 DHRS13 단백질 발굴

[김형기 교수 제공. 재판매 및 DB 금지]

DHRS13을 억제하면 세포 내 레틴산이 쌓이면서 사흘 안에 분화가 일어나고, 이후 미토콘드리아 활성산소종이 급격히 증가하면서 구조 손상과 미토파지(미토콘드리아 자가포식)로 이어지면서 세포 사멸이 일어나는 것으로 나타났다.

동물실험에서도 DHRS13 억제 암 줄기세포를 이식한 쥐에서 종양 성장이 억제되고 생존 기간이 늘어난 모습이 관찰됐다.

이번 연구는 세포와 동물실험 수준에서 DHRS13 대사 경로 조절의 효과를 입증한 것으로, 추후 임상 적용을 위한 안전성·효능 검증이 필요하다고 연구팀은 설명했다.

김형기 교수는 "정상세포에 대한 부작용을 최소화하면서 암세포만 선택적으로 제거할 수 있어 교모세포종은 물론 다양한 고형암 대상 차세대 표적치료제 개발에 기여할 것"이라고 말했다.

이번 연구 성과는 국제 학술지 '네이처 커뮤니케이션즈'(Nature Communications) 지난달 30일 자 온라인 판에 실렸다.

jyoung@yna.co.kr

Copyright ⓒ 연합뉴스 무단 전재 및 재배포 금지

본 콘텐츠는 뉴스픽 파트너스에서 공유된 콘텐츠입니다.

다음 내용이 궁금하다면?
광고 보고 계속 읽기
원치 않을 경우 뒤로가기를 눌러주세요

실시간 키워드

  1. -
  2. -
  3. -
  4. -
  5. -
  6. -
  7. -
  8. -
  9. -
  10. -

0000.00.00 00:00 기준

이 시각 주요뉴스

알림 문구가 한줄로 들어가는 영역입니다

신고하기

작성 아이디가 들어갑니다

내용 내용이 최대 두 줄로 노출됩니다

신고 사유를 선택하세요

이 이야기를
공유하세요

이 콘텐츠를 공유하세요.

콘텐츠 공유하고 수익 받는 방법이 궁금하다면👋>
주소가 복사되었습니다.
유튜브로 이동하여 공유해 주세요.
유튜브 활용 방법 알아보기