슈퍼박테리아가 만든 보호막, 미세방울로 뚫는다

실시간 키워드

2022.08.01 00:00 기준

슈퍼박테리아가 만든 보호막, 미세방울로 뚫는다

연합뉴스 2025-05-29 11:39:52 신고

3줄요약

KAIST·美 일리노이대, 억제 유전자 세균 안까지 전달하는 플랫폼 개발

슈퍼박테리아 보호막 무력화 기술 모식도 슈퍼박테리아 보호막 무력화 기술 모식도

[KAIST 제공. 재판매 및 DB 금지]

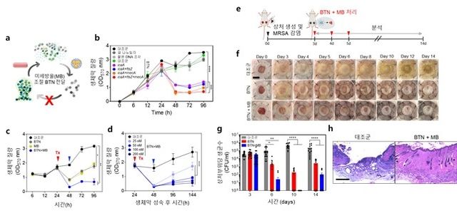
(대전=연합뉴스) 박주영 기자 = 한국과학기술원(KAIST)은 정현정 교수와 미국 일리노이대 공현준 교수 공동 연구팀이 슈퍼박테리아인 '메티실린 내성 황색포도상구균'(이하 포도상구균)의 보호막을 효과적으로 제거할 수 있는 미세방울(microbubble) 기반 유전자 전달 플랫폼을 개발했다고 29일 밝혔다.

슈퍼박테리아는 항생제에 내성을 가진 고위험성 세균이다. 슈퍼박테리아의 일종인 포도상구균은 강력한 미생물 보호막인 바이오필름을 만들어 외부에서 들어오는 치료제를 무력화하는 역할을 한다. 슈퍼박테리아 감염증 치료를 위해 보호막을 분해할 수 있는 항바이오필름에 대한 연구가 활발히 이뤄지고 있다.

연구팀은 보호막 형성과 세포 분열, 항생제 내성에 관여하는 주요 유전자 3종을 억제할 수 있는 짧은 디옥시리보핵산(DNA) 조각을 설계한 뒤, 이를 균 내로 전달할 수 있는 나노입자를 고안했다.

이어 미세방울을 사용, 포도상구균이 만든 보호막을 투과하는 데 성공했다.

미세방울이 포도상구균이 형성한 보호막의 압력을 변화시킴으로써 나노입자의 침투를 가능하게 한다고 연구팀은 설명했디.

나노입자는 세균 내부로 들어가 유전자 억제제를 정확하게 전달, 포도상구균의 유전자 조절을 일으켜 보호막 형성은 물론 세포 증식, 항생제 내성 발현을 억제하는 역할을 한다.

실제 돼지 피부 감염 생체막 모델과 쥐 피부 상처 감염 모델을 대상으로 한 실험 결과, 미세방울 기반 나노입자 투여군의 보호막 두께가 감소하고 세균 수와 염증 반응도 현저히 줄어든 모습을 보였다.

돼지 피부 감염 생체막 모델과 쥐 피부 상처 감염 모델 실험 결과 돼지 피부 감염 생체막 모델과 쥐 피부 상처 감염 모델 실험 결과

[KAIST 제공. 재판매 및 DB 금지]

정현정 교수는 "기존 항생제로는 해결할 수 없는 슈퍼박테리아 감염에 대해 나노기술, 유전자 억제, 물리적 접근법을 융합해 새로운 치료 해법을 제시했다"며 다양한 감염성 질환에 적용할 수 있을 것"이라고 말했다.

이번 연구 성과는 국제 학술지 '어드밴스드 펑셔널 머터리얼스'(Advanced Functional Materials) 지난 19일 자 온라인판에 실렸다.

KAIST 연구팀, 슈퍼박테리아 감염증 치료 방법 제시 KAIST 연구팀, 슈퍼박테리아 감염증 치료 방법 제시

왼쪽부터 정주연 석박사통합과정, 정현정 교수 [KAIST 제공. 재판매 및 DB 금지]

jyoung@yna.co.kr

Copyright ⓒ 연합뉴스 무단 전재 및 재배포 금지

본 콘텐츠는 뉴스픽 파트너스에서 공유된 콘텐츠입니다.

다음 내용이 궁금하다면?
광고 보고 계속 읽기
원치 않을 경우 뒤로가기를 눌러주세요

실시간 키워드

  1. -
  2. -
  3. -
  4. -
  5. -
  6. -
  7. -
  8. -
  9. -
  10. -

0000.00.00 00:00 기준

이 시각 주요뉴스

알림 문구가 한줄로 들어가는 영역입니다

신고하기

작성 아이디가 들어갑니다

내용 내용이 최대 두 줄로 노출됩니다

신고 사유를 선택하세요

이 이야기를
공유하세요

이 콘텐츠를 공유하세요.

콘텐츠 공유하고 수익 받는 방법이 궁금하다면👋>
주소가 복사되었습니다.
유튜브로 이동하여 공유해 주세요.
유튜브 활용 방법 알아보기