KAIST, 면역항암치료 막는 ‘DDX54’ 첫 발견… 폐암 치료 새 길 연다

실시간 키워드

2022.08.01 00:00 기준

KAIST, 면역항암치료 막는 ‘DDX54’ 첫 발견… 폐암 치료 새 길 연다

한국대학신문 2025-04-08 13:38:30 신고

3줄요약
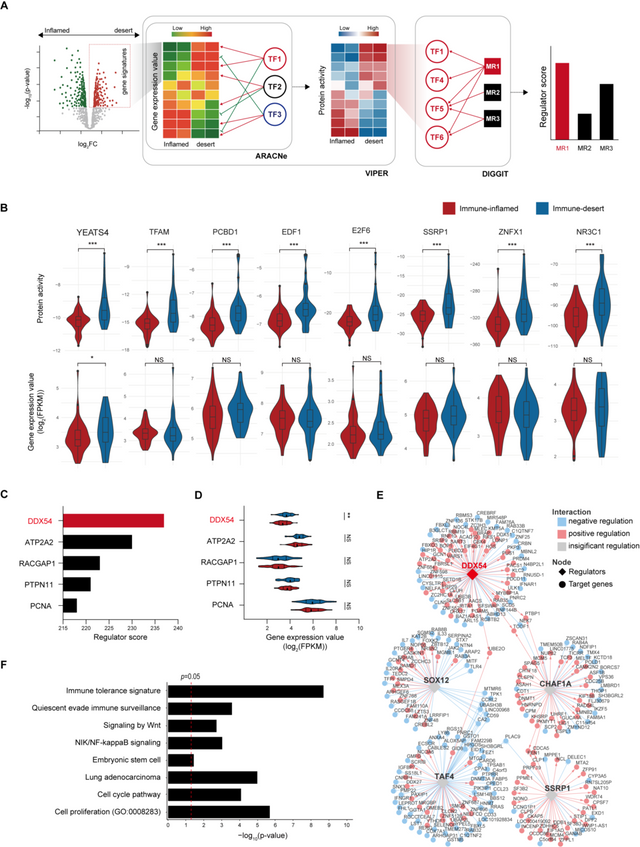
조광현 교수 연구팀은 면역회피 능력을 지닌 폐암 환자의 전사체와 유전체 데이터로부터 유전자 조절네트워크 분석(A)을 통해 비교한 결과, 면역항암치료 내성을 야기하는 핵심인자 DDX54를 발굴(B-F)했다. (자료=KAIST)
조광현 교수 연구팀은 면역회피 능력을 지닌 폐암 환자의 전사체와 유전체 데이터로부터 유전자 조절네트워크 분석(A)을 통해 비교한 결과, 면역항암치료 내성을 야기하는 핵심인자 DDX54를 발굴(B-F)했다. (자료=KAIST)

[한국대학신문 윤채빈 기자] 국내 연구진이 면역항암치료를 방해하는 핵심인자를 최초로 발굴하며 폐암 치료의 새 길을 열었다.

8일 한국과학기술원(KAIST)에 따르면, 조광현 바이오·뇌공학과 교수 연구팀이 폐암에서 면역항암 치료를 방해하는 핵심 인자 ‘DDX54’를 폐암 조직에서 최초로 발견했다.

면역항암치료(Immunotherapy)는 우리 몸의 면역세포가 암세포를 스스로 인식하고 공격하도록 유도하는 차세대 항암요법이다. 특히 항PD-1(anti-PD-1, 항PD-L1(anti-PD-L1) 항체를 이용한 치료는 일부 환자에게 뛰어난 치료 효과를 보여 ‘꿈의 항암제’로 불려왔다. 그러나 전체 암환자의 20% 미만만이 반응을 보여 치료 대상이 극히 제한적이라는 한계가 있었다.

이에 최근에는 암 조직 내 유전자 돌연변이 수를 나타내는 ‘종양돌연변이부담(Tumor Mutational Burden, TMB)’이 면역항암치료의 반응을 예측하는 주요 바이오마커로 활용되고 있다. TBM가 높을수록 면역세포가 암 세포를 더 이상한 존재로 인식해 공격할 가능성이 높다는 원리다.

문제는 TBM가 높아도 면역세포의 침윤이 제한되는 이른바 ‘면역사막(Immune-desert)’ 형태의 암이 존재한다는 사실이 밝혀지면서, 면역항암치료 반응이 매우 낮은 환자들의 사례가 계속 보고되고 있다.

조광현 바이오및뇌공학과교수 연구팀은 이 같은 면역사막 환자들을 선별하고, 환자의 조직 유래 전사체 및 유전체 데이터로부터 유전자 조절네트워크를 추론해 분석함으로써 암세포 내부의 면역회피 메커니즘을 시스템 차원에서 파악했다. 그 과정에서 면역세포 침투와 치료 반응성을 근본적으로 개선할 수 있는 핵심인자 DDX54를 발굴했다.

연구진은 동종 폐암 마우스 모델 실험을 통해 DDX54를 제어하면 암 조직 내부로 항암 면역세포의 침윤이 급증하며 면역관문억제제에 대한 내성을 극복할 수 있음을 확인했다. 특히, DDX54가 JAK-STAT, MYC, NF-κB 등 주요 신호전달 경로를 활성화해 CD38과 CD47의 발현을 유도한다는 사실도 함께 밝혀냈다.

조 교수는 “암세포내 복잡한 분자네트워크에 숨겨진 핵심인자인 DDX54를 시스템생물학이라는 IT와 BT의 융합연구를 통해 체계적으로 발굴하고 실험검증할 수 있었다”고 말했다.

이번 연구는 기존 면역항암치료 효과가 제한적이던 면역사막 암 조직에서 면역세포의 암조직내 침윤을 활성화하고 치료 반응성을 개선할 수 있는 핵심 타겟을 최초로 발굴하고 실험으로 검증했다는 점에서 의미가 있다. 개발된 기술은 향후 다양한 암종에서 면역항암치료에 비반응성을 보이는 환자들의 반응성을 유도하기 위한 후속연구로 이어질 것으로 기대된다.

한편, 동 연구는 교원창업기업 바이오리버트(주)로 기술이전돼 면역항암치료제의 실제 동반치료제로 개발 중이며, 오는 2028년 임상 진행 예정이다. 연구 성과는 미국 국립과학원에서 출간하는 국제 저널 ‘미국국립과학원회보(PNAS, Proceedings of the National Academy of Sciences of the United States of America)’에 게재됐다.

Copyright ⓒ 한국대학신문 무단 전재 및 재배포 금지

본 콘텐츠는 뉴스픽 파트너스에서 공유된 콘텐츠입니다.

다음 내용이 궁금하다면?
광고 보고 계속 읽기
원치 않을 경우 뒤로가기를 눌러주세요

실시간 키워드

  1. -
  2. -
  3. -
  4. -
  5. -
  6. -
  7. -
  8. -
  9. -
  10. -

0000.00.00 00:00 기준

이 시각 주요뉴스

알림 문구가 한줄로 들어가는 영역입니다

신고하기

작성 아이디가 들어갑니다

내용 내용이 최대 두 줄로 노출됩니다

신고 사유를 선택하세요

이 이야기를
공유하세요

이 콘텐츠를 공유하세요.

콘텐츠 공유하고 수익 받는 방법이 궁금하다면👋>
주소가 복사되었습니다.
유튜브로 이동하여 공유해 주세요.
유튜브 활용 방법 알아보기