가톨릭대 조미라 교수, 난치성 전신경화증 치료 가능 단백질 규명

실시간 키워드

2022.08.01 00:00 기준

가톨릭대 조미라 교수, 난치성 전신경화증 치료 가능 단백질 규명

헬스위크 2025-02-10 10:33:56 신고

3줄요약

▲ 사진제공=가톨릭중앙의료원 

가톨릭대학교 의과대학 병리학교실 조미라 교수(공동 교신저자), 가톨릭류마티스연구센터 박진실 연구교수(공동 제1저자), 의생명건강과학과 정하연 연구원(공동 제1저자) 연구팀과 가톨릭대학교 서울성모병원 류마티스내과 박성환 교수(공동 교신저자)가 전신경화증(Systemic Sclerosis)에서 미토콘드리아 이동 단백질인 ‘GRIM-19’(GRIM-19;the retinoid–IFN-induced mortality-19)가 질환 진행을 억제하는 새로운 기전임을 밝혔다.

‘GRIM-19’ 단백질 조절을 통해 병인 면역세포의 억제 및 섬유아세포의 미토파지 조절 매카니즘을 규명하여 전신경화증의 치료 효과를 입증한 것으로, 병리 기전을 이해하고 효과적인 치료 전략을 수립하는 데 중요한 과학적 근거를 제공한 것이다.

전신경화증은 피부뿐만 아니라 폐, 심장 등 주요 장기에 섬유화가 진행되는 난치성 자가면역질환으로 현재까지 근본적인 치료제가 없어 환자들에게 큰 어려움을 초래하는 질병이다. 모세혈관에도 발생하여 피부가 두꺼워지고 혈액순환의 방해는 물론, 폐섬유화 발현으로 호흡에 문제를 일으켜 사망까지 이를 수 있는 질환이다.


▲ (좌측부터) 조미라 교수, 박진실 교수, 박성환 교수 

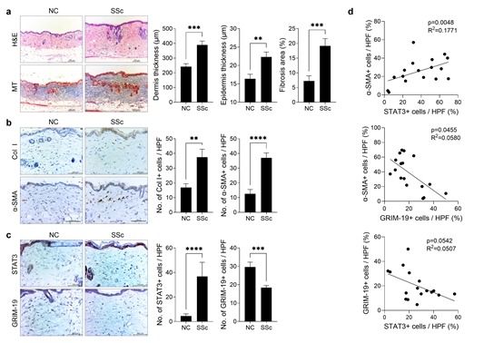
연구팀은 전신경화증에서 병증 전개 시 증가하는 전사인자 STAT3와 이의 활성을 억제하며 미토콘드리아 기능에 관여하는 ‘GRIM-19’ 단백질의 상관관계를 조사했다. 전신경화증을 유도한 마우스 모델을 통해 섬유화 지표인 알파-스마(a-SMA), 콜라겐 타입1(Col I), STAT3 발현이 증가하고 ‘GRIM-19’ 단백질의 수치가 감소함을 확인했다. 이는 섬유화 과정과 ‘GRIM-19’ 단백질 간의 연관성을 시사하는 결과이다.

이에 ‘GRIM-19’ 단백질의 발현을 높이는 유전자 치료를 시행하여, 전신경화증을 유도한 마우스에서 피부 진피의 두께가 감소하고, 염증성 사이토카인(TGF-beta, IL-6, IL-17, IL-1beta) 및 섬유화 단백질(a-SMA, Col1)의 발현이 감소함을 확인했다. 또한, 자가면역 병인 면역세포인 Th2, Th17 세포의 감소도 관찰되었다.

‘GRIM-19’ 단백질은 STAT3의 활성을 억제하는 것뿐만 아니라, 미토콘드리아 내로 이동하여 손상된 미토콘드리아를 제거하는 ‘미토파지’ 과정을 촉진하는 역할도 하는 것으로 나타났다. 연구팀은 세포 실험을 통해 ‘GRIM-19’ 단백질이 미토콘드리아 내 STAT3의 이동을 증가시키고, 이를 통해 섬유화를 억제하는 기전을 확인했다.

전신경화증 질환 모델에서 ‘GRIM-19’를 과발현시킨 결과, 손상된 미토콘드리아 제거 과정이 원활해졌으며, 섬유화 관련 단백질들의 발현이 감소하는 효과가 나타났다. 이는 ‘GRIM-19’가 미토콘드리아 기능 조절을 통해 전신경화증 치료 전략으로 활용될 수 있음을 시사한다.

박성환 교수는 “전신경화증은 약물 개발이 어려운 대표적인 난치성 질환이지만, 본 연구진이 환자 아바타 모델을 구축하여 보다 정확한 타겟 치료제 개발이 가능한 상황”이라며, “미토콘드리아 이동을 유도하는 GRIM-19 유전자 치료제가 전임상 평가를 거쳐 환자에게 적용될 수 있다면 매우 유망한 치료 후보 물질이 될 것”이라고 강조했다.

조미라 교수는 “난치성 면역질환에서 면역세포와 병변 부위에서 STAT3 전사인자의 활성과 미토콘드리아 기능 이상이 관찰되었다”라며, “이번 연구를 통해 규명한 GRIM-19 단백질은 이러한 문제를 동시에 조절할 수 있어, 섬유화 난치질환을 예방하거나 극복하는 데 매우 중요한 치료 타겟이 될 수 있다”라고 밝혔다.

이번 연구는 전신경화증에서 미토콘드리아 이동 ‘GRIM-19’ 단백질의 역할이 전사인자 STAT3를 억제하여 면역병인과 섬유화를 감소시킬 뿐만 아니라, 미토콘드리아 내 STAT3를 이동시켜 미토콘드리아 기능을 향상시키고, 미토파지를 활성화 시킴에 따라 전신경화증이 치료되는 것을 확인하였다.

따라서 ‘GRIM-19’는 전신경화증에 중요한 메카니즘 중 하나인 JAK-STAT pathway를 억제 조절하는 기능을 규명함과 동시에, 미토콘드리아 내 STAT3를 증가시켜 손상된 미토콘드리아 제거하는 미토파지 작용을 회복시켜 전신경화증 치료에 중요한 역할을 할 수 있는 단백질로 규명하였다.

이번 연구는 면역연구분야 국제저명 학술지 experimental & molecular medicine(IF:9.5)에 "GRIM-19-mediated induction of mitochondrial STAT3 alleviates systemic sclerosis by inhibiting fibrosis and Th2/Th17 cells"로 게재되었다.

Copyright ⓒ 헬스위크 무단 전재 및 재배포 금지

본 콘텐츠는 뉴스픽 파트너스에서 공유된 콘텐츠입니다.

다음 내용이 궁금하다면?
광고 보고 계속 읽기
원치 않을 경우 뒤로가기를 눌러주세요

실시간 키워드

  1. -
  2. -
  3. -
  4. -
  5. -
  6. -
  7. -
  8. -
  9. -
  10. -

0000.00.00 00:00 기준

이 시각 주요뉴스

알림 문구가 한줄로 들어가는 영역입니다

신고하기

작성 아이디가 들어갑니다

내용 내용이 최대 두 줄로 노출됩니다

신고 사유를 선택하세요

이 이야기를
공유하세요

이 콘텐츠를 공유하세요.

콘텐츠 공유하고 수익 받는 방법이 궁금하다면👋>
주소가 복사되었습니다.
유튜브로 이동하여 공유해 주세요.
유튜브 활용 방법 알아보기