![]() |
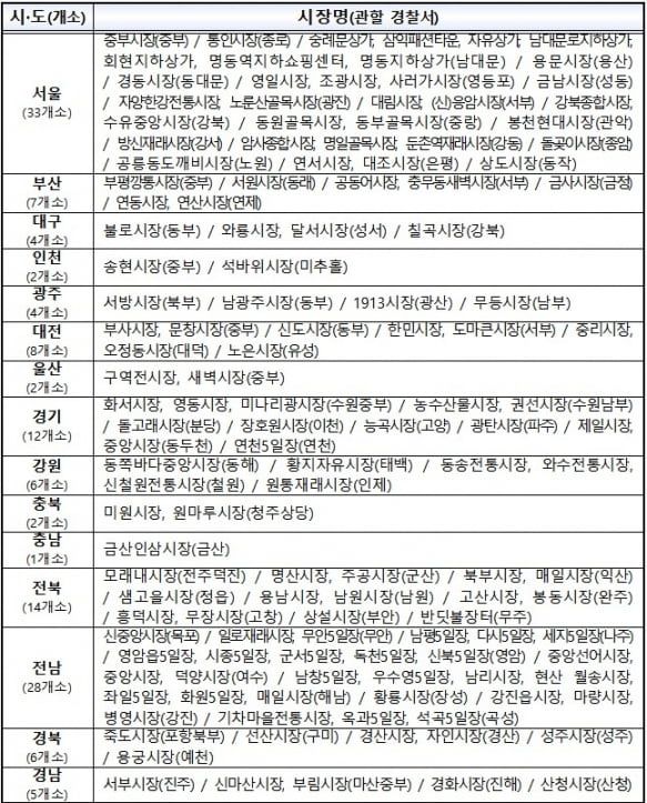
| 설 연휴, 한시허용 주차장 299개소 목록의 일부. 변동 가능성이 있어 해당 지자체 누리집을 확인해야 한다. [자료=행안부] |
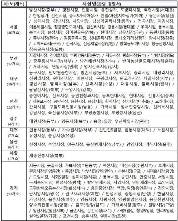
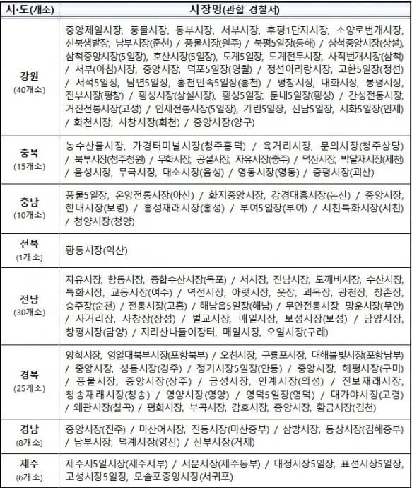
(서울=포커스데일리) 전홍선 기자 = 이번 설 명절 기간, 전국적으로 433곳 이상의 '전통시장 주차장'을 사용할 수 있다.
15일 행정안전부와 경찰청은 설 명절을 맞아 전통시장 방문 편의를 높이고 지역상권에 활력을 불어넣는 등의 취지로 오는 18일부터 30일까지 전국 433개 전통시장 주변도로에 최대 2시간까지의 주차를 허용한다고 밝혔다.
![]() |
| 설 연휴, 한시허용 주차장 299개소 목록의 일부. 변동 가능성이 있어 해당 지자체 누리집을 확인해야 한다. [자료=행안부] |
433곳은 날짜 상관없이 언제든 주차 가능한 상시허용 주차장 134개소, 지방자치단체와 경찰청이 차량 소통과 안전 등을 고려해 한시적으로 주차가 가능하도록 한 한시허용 주차장 299개소 등이다.
소방시설 주변, 어린이보호구역, 보도(인도) 등 주·정차 금지구역과 교통사고 다발지역은 주·정차 허용구간에서 제외된다. 행안부 관계자는 "지자체에서 전통시장 상인회 등의 요구사항을 고려해 주차허용구간을 선정했다"고 덧붙였다.
![]() |
| 설 연휴, 한시허용 주차장 299개소 목록의 일부. 변동 가능성이 있어 해당 지자체 누리집을 확인해야 한다. [자료=행안부] |
정확한 장소 등 구체적인 내용은 지자체별 누리집에서 확인할 수 있다. 조성환 행안부 지역경제지원국장은 "민생경제 어려움이 계속되는 가운데 지자체와 협력해 전통시장이 활성화될 수 있도록 추가적인 지원 방법을 강구하겠다"고 했다.
Copyright ⓒ 포커스데일리 무단 전재 및 재배포 금지
본 콘텐츠는 뉴스픽 파트너스에서 공유된 콘텐츠입니다.


