해양생물 유래 펩타이드가 구리 대사 이상 간 기능 개선

실시간 키워드

2022.08.01 00:00 기준

해양생물 유래 펩타이드가 구리 대사 이상 간 기능 개선

연합뉴스 2024-12-11 10:55:07 신고

3줄요약

구리 과잉 섭취로 작아진 간 정상 회복…해양생물자원관 특허 출원

해양생물 유래 펩타이드가 구리 대사 이상 간 기능 개선 해양생물 유래 펩타이드가 구리 대사 이상 간 기능 개선

[국립해양생물자원관 제공. 재판매 및 DB 금지]

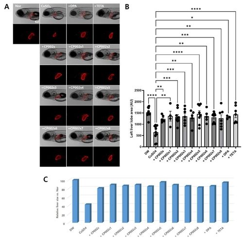
(서천=연합뉴스) 정윤덕 기자 = 국립해양생물자원관은 소재개발연구실 정승현 박사 연구진이 해양생물 유래 펩타이드가 구리 대사 이상으로 손상된 간 기능을 개선하는 사실을 확인해 특허를 출원했다고 11일 밝혔다.

구리는 필수 영양소로 간·심장 발달과 기능에 중요한 역할을 하지만, 과도하게 섭취하거나 유전적으로 구리 대사 이상이 있으면 여러 장기에 쌓여 심각한 영향을 미칠 수 있다. 치료제도 신경계 손상 등 부작용 때문에 사용이 제한적이다.

연구진은 혈장에 있는 구리와 결합하는 단백질 세룰로플라스민 유래 펩타이드를 이용한 동물모델 연구에서 구리 과잉으로 인한 간 손상을 회복시키는 데 성공했다.

간이 발달하는 시기에 구리에 과잉 노출되면 정상 간 크기보다 58% 감소됐으나, 구리 결합 펩타이드를 투여한 결과 80∼94% 크기로 회복됐다.

과잉 구리에 의한 스트레스로 손상된 간의 세포 밀집도는 정상군의 약 61%로 낮았는데, 구리 결합 펩타이드를 투여한 결과 구리 제거에 따른 스트레스 감소로 70∼87% 회복 효과가 나타났다.

최완현 해양생물자원관장은 "해양생물 유전체 정보에서 유래한 펩타이드를 이용한 구리 대사 조절 물질 개발로 간 질환 예방과 치료의 새로운 가능성을 확인했다"며 "앞으로도 인체 적용 가능한 후보 물질을 발굴해 국민 건강 증진에 이바지하겠다"고 말했다.

cobra@yna.co.kr

Copyright ⓒ 연합뉴스 무단 전재 및 재배포 금지

본 콘텐츠는 뉴스픽 파트너스에서 공유된 콘텐츠입니다.

다음 내용이 궁금하다면?
광고 보고 계속 읽기
원치 않을 경우 뒤로가기를 눌러주세요

실시간 키워드

  1. -
  2. -
  3. -
  4. -
  5. -
  6. -
  7. -
  8. -
  9. -
  10. -

0000.00.00 00:00 기준

이 시각 주요뉴스

알림 문구가 한줄로 들어가는 영역입니다

신고하기

작성 아이디가 들어갑니다

내용 내용이 최대 두 줄로 노출됩니다

신고 사유를 선택하세요

이 이야기를
공유하세요

이 콘텐츠를 공유하세요.

콘텐츠 공유하고 수익 받는 방법이 궁금하다면👋>
주소가 복사되었습니다.
유튜브로 이동하여 공유해 주세요.
유튜브 활용 방법 알아보기