KAIST, 탄산음료의 치아 부식 예방 방법 과학적 규명

실시간 키워드

2022.08.01 00:00 기준

KAIST, 탄산음료의 치아 부식 예방 방법 과학적 규명

한국대학신문 2024-12-05 10:40:36 신고

3줄요약

[한국대학신문 이정환 기자] 콜라와 같은 탄산음료가 치아 건강에 해롭다는 사실을 나노기술로 영상화하고 과학적으로 입증했던 한국 연구진이 이번에는 동일한 음료로부터 치아 손상을 예방하는 효과적인 방법의 메커니즘을 규명해 화제다.

왼쪽부터 신소재공학과 홍승범 교수, 아디티 사하 박사과정 학생, 화학과 변혜령 교수, 서울대 치의학대학원 김각균 교수, 서울대 소아치과 김영재 교수

KAIST(총장 이광형)은 신소재공학과 홍승범 교수팀이 화학과 변혜령 교수팀과 서울대 치의학대학원 소아치과학교실 및 구강미생물학교실과 협업해 은다이아민플루오라이드(SDF)*가 치아 표면에 불소 함유 방어막을 형성시켜 콜라의 부식 작용을 효과적으로 막는 메커니즘을 나노기술로 규명했다고 5일 밝혔다.

*은다이아민플로오라이드(SDF): 치과에서 사용되는 약제로, 주로 충치(우식증) 치료와 예방을 위해 사용됨. SDF는 충치 부위를 강화하고, 세균 성장을 억제하며, 충치의 진행을 멈추는 데 효과적임.

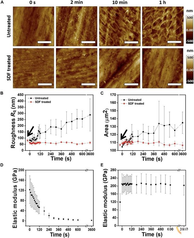
연구개요도. SDF 미처리 및 처리된 치아를 콜라에 노출시킨 후 시간에 따른 표면 형상 및 기계적 특성을 원자간력 현미경으로 분석함.

연구팀은 치아 에나멜의 표면 형상과 기계적 특성을 원자간력 현미경(AFM)을 활용해서 나노 단위에서 분석하고, SDF 처리로 형성된 나노피막의 화학적 특성을 엑스선 광전자 분광법(XPS)*과 푸리에 변환 적외선 분광법(FTIR)*을 활용해서 분석했다.

*엑스선 광전자 분광법(XPS): 물질 표면의 화학적 조성과 전자 구조를 분석하는 데 사용되는 강력한 표면 분석 기술.

*적외선 분광법(FTIR): 물질이 적외선(IR) 빛을 흡수하거나 통과시키는 특성을 분석해 분자의 화학 구조와 조성을 파악하는 분석 방법.

그 결과, 콜라에 노출된 치아가 SDF 처리 여부에 따라 표면 조도 및 탄성계수 변화에 큰 차이를 보였다. 특히 SDF를 도포한 치아는 부식으로 인한 표면 거칠기 변화가 최소화되고(64 nm에서 70 nm), 탄성계수도 높은 수준(215 GPa에서 205 GPa)을 유지한 것을 발견했다.

이는 SDF가 플루오로아파타이트(fluoroapatite)* 피막을 형성하고, 이 피막이 보호층 역할을 했기 때문이라고 밝혔다.

*플로오로아파타이트: Ca₅(PO₄)₃F (칼슘 플루오로인산염)의 화학식을 가진 인산염 무기물로 자연적으로 존재하거나 생물학적/인공적으로 생성될 수 있고, 치아와 뼈의 구조를 강화하는 데 중요한 역할을 함.

SDF 미처리 및 처리된 치아의 콜라 노출시간에 따른 표면 거칠기 및 탄성계수의 변화. 1시간이 지난 후, SDF 미처리된 치아는 표면 거칠기가 83 nm에서 287 nm로 급격하게 거칠어지고 탄성계수가 125 GPa에서 13 GPa로 약해지는 반면, SDF 처리된 치아는 표면 거칠기가 64 nm에서 70 nm로 미미하게 변했고, 탄성 계수가 215 GPa에서 205 GPa로 거의 변화하지 않아 초기와 유사한 상태를 유지함.

서울대 소아치과 김영재 교수는 “이 기술은 어린이와 성인의 치아 부식 예방 및 치아 강화에 활용될 수 있으며, 비용이 효율적이고 접근 가능한 치과 치료법이다.”라고 전망했다.

홍승범 교수는 “치아 건강은 개인의 삶의 질에 중요한 영향을 미친다. 이번 연구는 치과 영역에서 초기 치아 부식을 예방하기 위한 효과적인 방안을 제시함과 동시에 기존의 외과적 치료가 아닌, SDF의 간단한 도포만으로 치아 부식을 예방하고 강화할 수 있어 통증과 비용을 크게 줄일 수 있는 가능성을 열었다”라고 강조했다.

신소재공학과 아디티 사하(Aditi Saha) 박사과정이 제1 저자로 참여한 이번 연구 결과는 국제 학술지 〈바이오머티리얼즈 리서치(Biomaterials Research)〉에 11월 7일 자 출판됐다. 논문 제목은 Nanoscale Study on Noninvasive Prevention of Dental Erosion of Enamel by Silver Diamine Fluoride. 관련 연구는 한국연구재단의 지원을 받아 진행됐다.

Copyright ⓒ 한국대학신문 무단 전재 및 재배포 금지

본 콘텐츠는 뉴스픽 파트너스에서 공유된 콘텐츠입니다.

다음 내용이 궁금하다면?
광고 보고 계속 읽기
원치 않을 경우 뒤로가기를 눌러주세요

실시간 키워드

  1. -
  2. -
  3. -
  4. -
  5. -
  6. -
  7. -
  8. -
  9. -
  10. -

0000.00.00 00:00 기준

이 시각 주요뉴스

알림 문구가 한줄로 들어가는 영역입니다

신고하기

작성 아이디가 들어갑니다

내용 내용이 최대 두 줄로 노출됩니다

신고 사유를 선택하세요

이 이야기를
공유하세요

이 콘텐츠를 공유하세요.

콘텐츠 공유하고 수익 받는 방법이 궁금하다면👋>
주소가 복사되었습니다.
유튜브로 이동하여 공유해 주세요.
유튜브 활용 방법 알아보기