한국과학기술원(KAIST)은 홍승범 신소재공학과 교수팀이 변혜령 화학과 교수팀과 서울대 치의학대학원 소아치과학교실, 구강미생물학교실과 은다이아민플루오라이드(SDF)가 치아 표면에 불소 함유 방어막을 형성시켜 콜라의 부식 작용을 효과적으로 막는 메커니즘을 규명했다고 5일 밝혔다.
|
SDF는 치과에서 사용하는 약제로 주로 충치(우식증) 치료와 예방을 위해 사용된다. SDF는 충치 부위를 강화하고, 세균 성장을 억제하는 것으로 알려졌다.
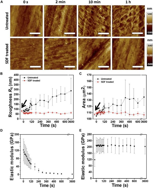
연구팀은 치아 에나멜의 표면 형상과 기계적 특성을 원자간력 현미경으로 분석하고, SDF 처리로 형성된 나노피막의 화학적 특성을 엑스선 광전자 분광법(XPS)과 푸리에 변환 적외선 분광법으로 분석했다.
그 결과, 콜라에 노출된 치아가 SDF 처리 여부에 따라 표면 조도 및 탄성계수 변화에 큰 차이를 보였다. SDF를 도포한 치아는 부식으로 인한 표면 거칠기 변화가 최소화되고, 탄성계수도 높은 수준을 유지하는 것으로 나타났다.
|
김영재 서울대 소아치과 교수는 “어린이와 성인의 치아 부식 예방과 치아 강화에 활용될 수 있다”며 “비용 효율적이고 접근 가능한 치과 치료법”이라고 말했다.
홍승범 교수는 “치아 건강은 개인의 삶의 질에 중요한 영향을 미친다”며 “연구는 치과 영역에서 초기 치아 부식을 예방하기 위한 방안을 제시하고, 기존 외과적 치료가 아닌, SDF의 간단한 도포만으로 치아 부식을 예방할 수 있어 통증과 비용을 줄일 가능성을 열었다”고 강조했다.
연구 결과는 국제 학술지 ‘바이오머티리얼즈 리서치(Biomaterials Research)’에 지난 달 7일자로 출판됐다.
Copyright ⓒ 이데일리 무단 전재 및 재배포 금지
본 콘텐츠는 뉴스픽 파트너스에서 공유된 콘텐츠입니다.

