위암 위험 높이는 헬리코박터균 감염 치료 후보물질 찾았다

실시간 키워드

2022.08.01 00:00 기준

위암 위험 높이는 헬리코박터균 감염 치료 후보물질 찾았다

연합뉴스 2024-11-12 11:08:00 신고

3줄요약

생명공학硏 "유사 장기 이용해 위 점액세포 손상 원리 밝혀"

헬리코박터균 감염 치료 후보물질의 효과 헬리코박터균 감염 치료 후보물질의 효과

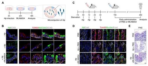
헬리코박터균 감염 위 오가노이드와 생쥐 모델에서 'MLN8054' 약물 처리 후 위벽 기능이 회복된 모습 [한국생명공학연구원 제공. 재판매 및 DB 금지]

(대전=연합뉴스) 박주영 기자 = 한국생명공학연구원은 위 오가노이드(유사 장기)를 이용해 헬리코박터 파일로리(Helicobacter pylori, 이하 헬리코박터균) 감염증을 치료할 수 있는 후보물질을 발굴했다고 12일 밝혔다.

헬리코박터균 감염증은 헬리코박터균이 위장 점막에서 기생하며 위염, 위궤양, 십이지장 궤양, 위선암 등을 일으키는 질병으로 세계적으로 가장 흔한 감염성 질환의 하나이다.

전 세계 인구의 절반 정도가 헬리코박터균에 감염된 것으로 알려져 있다.

헬리코박터균 감염증을 반드시 치료할 필요는 없지만, 세계보건기구(WHO)가 지정한 1급 발암물질이며 헬리코박터균 감염 환자는 일반인보다 위암에 걸릴 위험도가 3∼6배 높은 것으로 보고된다.

치료에는 항생제가 주로 쓰이지만, 헬리코박터균은 주로 위장 점막의 표면이나 위의 점액에 존재하고 있어 치료약물이 닿지 못하고 항생제에 여러 차례 노출되면 내성이 생겨 치료가 쉽지 않다.

게다가 유익균까지 제거되는 부작용이 있어 새로운 치료제 개발에 대한 연구가 시도되고 있다.

연구팀은 위 오가노이드를 통해 헬리코박터균 감염 초기에 일어나는 위 점액세포 손상 원리를 밝히고 손상된 위 세포를 회복시키는 치료제 후보물질을 발굴했다.

헬리코박터균이 분비하는 'VacA'(세포공포화독소)에 의한 변화를 관찰, 위 점막 세포 미토콘드리아의 기능이 떨어지는 모습을 확인했다.

이어 위 오가노이드와 생쥐 모델에서 인산화효소(kinase·키나아제) 저해물질인 'MLN8054'가 미생물 감염으로 손상된 위 상피세포를 회복시키는 역할을 한다는 사실을 규명했다.

연구책임자인 손미영 박사는 "헬리코박터균 관련 연구에는 주로 암 세포주나 동물 모델이 활용돼 왔는데 위 오가노이드를 활용해 인체 반응을 예측, 유효성분을 도출하는 방법으로 신약 개발 가능성을 높였다"고 말했다.

헬리코박터균 감염 치료 후보물질 발굴한 연구팀 헬리코박터균 감염 치료 후보물질 발굴한 연구팀

[한국생명공학연구원 제공. 재판매 및 DB 금지]

jyoung@yna.co.kr

Copyright ⓒ 연합뉴스 무단 전재 및 재배포 금지

본 콘텐츠는 뉴스픽 파트너스에서 공유된 콘텐츠입니다.

다음 내용이 궁금하다면?
광고 보고 계속 읽기
원치 않을 경우 뒤로가기를 눌러주세요

실시간 키워드

  1. -
  2. -
  3. -
  4. -
  5. -
  6. -
  7. -
  8. -
  9. -
  10. -

0000.00.00 00:00 기준

이 시각 주요뉴스

알림 문구가 한줄로 들어가는 영역입니다

신고하기

작성 아이디가 들어갑니다

내용 내용이 최대 두 줄로 노출됩니다

신고 사유를 선택하세요

이 이야기를
공유하세요

이 콘텐츠를 공유하세요.

콘텐츠 공유하고 수익 받는 방법이 궁금하다면👋>
주소가 복사되었습니다.
유튜브로 이동하여 공유해 주세요.
유튜브 활용 방법 알아보기