암 돌연변이 유전자 고감도 검출…휴대용 플랫폼 개발

실시간 키워드

2022.08.01 00:00 기준

암 돌연변이 유전자 고감도 검출…휴대용 플랫폼 개발

연합뉴스 2024-11-05 09:48:28 신고

3줄요약

생명연·美 하버드 의대 등 공동 연구팀 "유전자가위 이용"

암 진단 플랫폼 '스코프' 암 진단 플랫폼 '스코프'

[한국생명공학연구원 제공. 재판매 및 DB 금지]

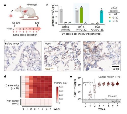
(대전=연합뉴스) 박주영 기자 = 한미 공동 연구팀이 유전자가위를 이용해 암 돌연변이 유전자를 고감도로 검출할 수 있는 진단 기술을 개발했다.

한국생명공학연구원 강태준 박사 연구팀은 미국 하버드 의대와 부속 매사추세츠 종합병원(MGH), 성균관대 연구팀과 함께 바이오마커(질병 진행 정도를 진단하는 생물학적 지표) 검출 성능을 획기적으로 높인 암 진단 플랫폼 '스코프'(SCOPE)를 개발했다고 5일 밝혔다.

최근 암 진단 기법으로 혈액이나 소변 등 체내 바이오마커를 이용한 액체 생체검사법이 주목받고 있다.

암세포가 증식·사멸하는 과정에서 분비하는 특정 디옥시리보핵산(DNA), 리보핵산(RNA) 등 유전물질을 검출하는 방식이다. 조직검사와 달리 복잡한 장비가 필요하지 않으며, 비침습적인 방식으로 간단하게 병변을 파악할 수 있다.

다만 체액 내 바이오마커 양이 너무 적어 실제 임상에는 적용하기 어려웠다.

연구팀은 '크리스퍼 카스 13a 유전자 가위'(CRISPR-Cas13a)를 이용, 암세포가 내뿜는 세포 외 소포체의 메신저 RNA(mRNA)를 대폭 증가시키는 방법으로 감도를 높인 암 진단 플랫폼을 개발했다.

유전자가위는 인간·동식물 세포의 특정 염기서열을 찾아내 해당 부위 DNA를 절단함으로써 유전체를 교정하는 기술이다. '크리스퍼 유전자 가위'가 널리 활용되고 있는데, 표적 부위를 자르는 절단 효소에 따라 카스9(Cas9), 카스12a(Cas12a), 카스13a(Cas13a) 등으로 나뉜다.

연구팀은 이 플랫폼을 이용해 비소세포폐암을 유발한 쥐의 세포 외 소포체 샘플에서 극소량인 40μM(마이크로몰·100만분의 1몰) 농도로 초기 폐암을 진단하는 데 성공했다.

비소폐암 유발 쥐에서 초기 폐암 진단 비소폐암 유발 쥐에서 초기 폐암 진단

[한국생명공학연구원 제공. 재판매 및 DB 금지]

대장암 환자 샘플에서도 기존 유전자증폭(PCR) 검사보다 높은 민감도로 세포 외 소포체에 존재하는 암 관련 돌연변이 유전자를 40분 만에 검출해냈다.

연구팀은 국내 분자 진단 전문기업 레보스케치와 협력, 플랫폼을 소형화해 의료현장이나 연구현장에서 간편하게 활용할 수 있도록 했다.

강태준 박사는 "암 관련 바이오마커를 간소화한 방법으로 감지해 암 진단과 모니터링 현장에서 신속한 의사결정을 지원할 수 있다"고 말했다.

공동 연구책임자인 하버드 의대 이학호 교수는 "영상진단 이전에 소량의 혈액만으로도 종양의 분자적 변화를 확인할 수 있다"며 임상적 활용 가능성을 시사했다.

이번 연구 성과는 국제 학술지 '네이처 바이오테크놀로지'(Nature Biotechnology) 지난달 7일 자에 실렸다.

암 진단 플랫폼 개발한 연구팀 암 진단 플랫폼 개발한 연구팀

왼쪽부터 성균관대 송자연 교수(제1저자)와 강태준 박사 [한국생명공학연구원 제공. 재판매 및 DB 금지]

jyoung@yna.co.kr

Copyright ⓒ 연합뉴스 무단 전재 및 재배포 금지

본 콘텐츠는 뉴스픽 파트너스에서 공유된 콘텐츠입니다.

다음 내용이 궁금하다면?
광고 보고 계속 읽기
원치 않을 경우 뒤로가기를 눌러주세요

실시간 키워드

  1. -
  2. -
  3. -
  4. -
  5. -
  6. -
  7. -
  8. -
  9. -
  10. -

0000.00.00 00:00 기준

이 시각 주요뉴스

알림 문구가 한줄로 들어가는 영역입니다

신고하기

작성 아이디가 들어갑니다

내용 내용이 최대 두 줄로 노출됩니다

신고 사유를 선택하세요

이 이야기를
공유하세요

이 콘텐츠를 공유하세요.

콘텐츠 공유하고 수익 받는 방법이 궁금하다면👋>
주소가 복사되었습니다.
유튜브로 이동하여 공유해 주세요.
유튜브 활용 방법 알아보기