이날 업계에 따르면 현대백화점(069960)은 이번 조직 변경에서 경영지원본부 산하에 ‘재경전략실’을 신설했다. 현대백화점 외에도 현대홈쇼핑(057050), 현대그린푸드(453340), 현대이지웰(090850), 현대퓨처넷(126560), 현대면세점(현대DF) 등 현대백화점그룹 계열사도 ‘재경 담당’을 신설하거나 강화하는 조직개편을 단행했다.
|
이번 조치는 그룹 전반적으로 실적이 부진한 데 따른 긴축 경영의 일환으로 풀이된다. 주력 계열사인 현대백화점는 지난해 연결 기준 매출액이 전년 대비 16% 줄었고 올해 상반기까지도 역성장을 이어갔다.
현대백화점은 e커머스사업부와 디지털전략담당 산하에 각각 뒀던 ‘온라인식품사업부’와 ‘뉴커머스플랫폼 태스크포스(TF)’ 조직을 없애기로 했다. 아울렛·커넥트사업부가 맡던 부산 신규점 프로젝트 팀은 영업본부로 이관된다.
정교선 대표가 회장으로 승진하며 ‘책임경영 강화’ 의지를 비친 현대홈쇼핑 역시 조직에 대대적 변화를 꾀한다.
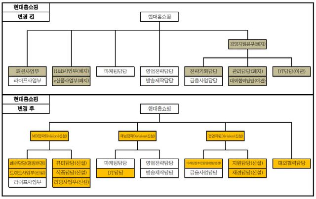
현대홈쇼핑은 ‘디비전’(Division) 체제를 도입키로 했다. 당초 사업부와 담당, 경영지원본부가 있었지만 △MD전략 디비전 △채널전략 디비전 △경영지원 디비전 등 세 디비전을 둬 사업을 더 효율적으로 관리하려는 의도로 보인다.
MD전략 디비전은 패션·뷰티·식품담당과 라이프·트렌드·리빙사업부로 재편된다. 뷰티·식품 담당과 트렌드·리빙사업부를 신설해 더욱 전문적으로 분야별 상품을 발굴하고 고객에게 선보이려는 것으로 분석된다.
이번 현대홈쇼핑 조직 개편은 정교선 현대홈쇼핑 대표의 회장 승진과도 맥락을 같이한다. 이번 회장 승진 배경을 두고 현대백화점그룹은 현대홈쇼핑이 업황 악화로 어려움을 겪는 상황에서 정교선 회장의 경력과 전문성에서 발현되는 통찰력과 추진력 등 강력한 리더십이 필요하다고 설명했다.
현대백화점그룹은 “전문경영인인 한광영 현대홈쇼핑 대표는 중·단기적 사업 전략에 대한 계획과 추진을 담당할 것”이라며 “정교선 회장은 그룹 차원의 신성장동력 확보와 현대홈쇼핑의 장기적 성장전략 구상·추진에 각각 매진하게 될 것”이라고 강조했다.
|
Copyright ⓒ 이데일리 무단 전재 및 재배포 금지
본 콘텐츠는 뉴스픽 파트너스에서 공유된 콘텐츠입니다.

