뽕나무 뿌리 추출물서 암세포 성장 막는 단백질 발굴

실시간 키워드

2022.08.01 00:00 기준

뽕나무 뿌리 추출물서 암세포 성장 막는 단백질 발굴

연합뉴스 2024-10-23 11:35:24 신고

3줄요약

생명연·동국대 연구팀 "오가노이드에서 항암 효과 확인"

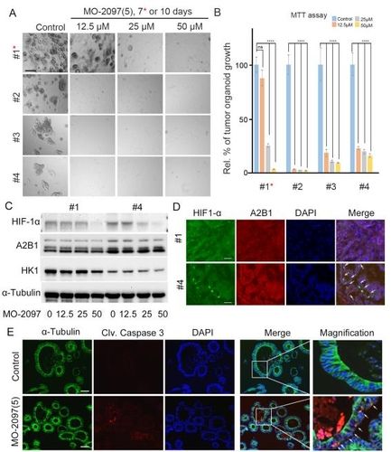
대장암 환자 유래 오가노이드에서 항암 효과 확인 대장암 환자 유래 오가노이드에서 항암 효과 확인

[한국생명공학연구원 제공. 재판매 및 DB 금지]

(대전=연합뉴스) 박주영 기자 = 한국생명공학연구원 성낙균 박사 연구팀은 동국대 이경 교수팀과 함께 국내 자생식물인 뽕나무 뿌리 추출물에서 고형암 성장을 돕는 단백질의 발현을 억제하는 신규 항암물질을 개발했다고 23일 밝혔다.

고형암은 암의 70∼80%를 차지하는 단단한 형태의 악성 종양이다.

고형암이 성장하는 과정에서 암의 중심부에 혈관이 제대로 형성되지 않아 산소 공급이 부족해지게 되는데, 일반 세포의 상당수는 저산소 상태에 적응하지 못해 사멸하지만, 암세포는 저산소 상태에서도 살아남는다.

이처럼 산소가 부족한 환경에서도 암세포가 성장할 수 있도록 돕는 단백질이 '저산소증 유도인자'(HIF-1α)다.

HIF-1α는 산소가 풍부한 정상적인 상황에서는 자연스럽게 분해되지만, 산소가 부족한 상황에서는 분해되지 않고 남아 다양한 암세포의 대사·전이 관련 단백질의 전사인자로 작용한다.

연구팀은 뽕나무 뿌리 추출물 '모라신-오'(Moracin-O)에서 HIF-1α 단백질의 발현을 조절하는 효과를 확인하고 이를 활용한 신규 항암물질 'MO-2097'을 발굴했다.

대장암 환자에서 유래한 암 오가노이드(장기유사체)에 투여한 결과 항암 효과를 보였으며, 제브라 피시·실험 쥐 모델에서도 낮은 독성을 나타내며 새로운 치료 물질로서의 가능성을 보였다.

성낙균 박사는 "MO-2097은 암세포에는 효과적으로 작용하면서도 정상 세포에 대해서는 독성이 적다는 점이 고무적"이라며 "HIF-1α를 표적으로 하는 항암제 개발에 기여할 것"이라고 말했다.

이번 연구 결과는 국제 학술지 '저널 오브 어드밴스드 리서치'(Journal of Advanced Research) 이달 호에 실렸다.

실험쥐에서 항암 효능 확인 실험쥐에서 항암 효능 확인

[한국생명공학연구원 제공. 재판매 및 DB 금지]

jyoung@yna.co.kr

Copyright ⓒ 연합뉴스 무단 전재 및 재배포 금지

본 콘텐츠는 뉴스픽 파트너스에서 공유된 콘텐츠입니다.

다음 내용이 궁금하다면?
광고 보고 계속 읽기
원치 않을 경우 뒤로가기를 눌러주세요

실시간 키워드

  1. -
  2. -
  3. -
  4. -
  5. -
  6. -
  7. -
  8. -
  9. -
  10. -

0000.00.00 00:00 기준

이 시각 주요뉴스

알림 문구가 한줄로 들어가는 영역입니다

신고하기

작성 아이디가 들어갑니다

내용 내용이 최대 두 줄로 노출됩니다

신고 사유를 선택하세요

이 이야기를
공유하세요

이 콘텐츠를 공유하세요.

콘텐츠 공유하고 수익 받는 방법이 궁금하다면👋>
주소가 복사되었습니다.
유튜브로 이동하여 공유해 주세요.
유튜브 활용 방법 알아보기