강박행동 뇌 회로 규명과 분자적 기전 발견, 강박장애 치료의 실마리 풀다

실시간 키워드

2022.08.01 00:00 기준

강박행동 뇌 회로 규명과 분자적 기전 발견, 강박장애 치료의 실마리 풀다

한국대학신문 2024-01-09 09:30:00 신고

3줄요약

[한국대학신문 이정환 기자] 우리 뇌에 존재하는 수많은 회로 중에서 편도체로부터 선조체로 연결되는 회로의 특성이 밝혀졌다. 강박장애의 원인과 그 치료법 개발에 기여할 수 있을 것으로 기대된다.

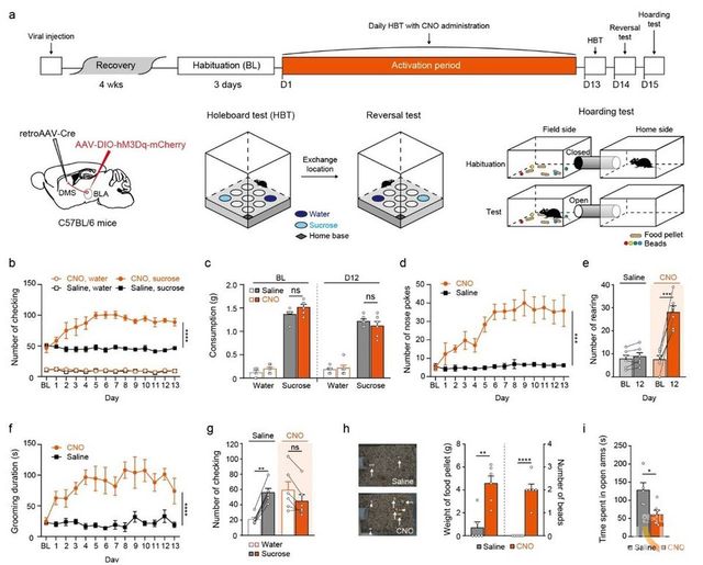
고려대학교(총장 김동원) 생명과학부 윤봉준 교수팀은 기저외측 편도체-등내측 선조체 회로의 활성화가 불안을 증가시키고 결과적으로 강박행동을 유발한다는 사실을 규명했다. 그 중에서도 선조체에 존재하는 도파민 D1 수용체가 이러한 현상과 직접적으로 관련이 있다는 사실을 밝혔다. 이러한 강박행동이 편도체-선조체 회로의 활성과 억제를 통해 조절이 된다는 새로운 연구결과를 발표했다.

윤봉준 교수(왼쪽, 교신저자)과 이인범 연구원(오른쪽, 제1저자)

이번 연구결과는 국제적 최고 권위 저널 〈Nature Communications〉 (IF 17.694)에 1월 8일자로 공개됐다. 연구수행은 한국연구재단 기초연구 보호연구지원사업의 지원을 받아 이뤄졌다.

편도체는 대뇌의 변연계에 존재하는 부위로 감정의 조절과 더불어 파블로프의 개로 잘 알려진 공포의 학습, 기억에 중요한 역할을 한다. 일례로, 편도체에 손상을 입으면 공포를 잘 느끼지 못하게 된다.

그림 1. 기저외측 편도체(BLA)-등내측 선조체(DMS) 회로의 광유전적 활성이 불안을 증가시키고 그 결과 강박행동이 뒤이어 유발됨을 확인

연구팀은 이 편도체가 신호를 보내는 여러 부위 중 강박장애와 그 유관질병들과 관련이 있다고 알려진 피질-선조체-시상-피질 회로의 한 축을 담당하는 선조체에 초점을 맞춰 광유전학 실험을 진행했다.

그 결과, 편도체와 선조체를 연결하는 회로가 활성화되면 불안도가 증가하고 이어서 강박행동이 유발됨을 발견했다.

또한, 연구팀은 지속적으로 강박행동을 보이는 마우스 모델을 개발했다. 이 마우스 모델은 편도체-선조체 회로를 장기간 활성화시킴으로써 여러가지 강박행동을 유발하도록 제작됐고, 이 강박행동들이 회로의 인위적 활성화가 멈춘 후에도 장기간 유지됨을 실험적으로 확인했다. 지금까지 강박장애(OCD)의 다양한 증상들을 종합적으로 나타내는 마우스 모델이 존재하지 않았다는 점에서 이 발견은 OCD 치료에 큰 도움이 될 수 있을 것으로 예상된다.

그림 2. 편도체-선조체 회로의 장기적 활성이 지속적인 강박행동을 유발함을 확인.

연구팀은 강박행동을 나타내는 모델마우스에 강박장애 치료제로 많이 사용되는 Clomipramine(클로미프라민)을 투여했고, 실제로 유발되었던 강박행동이 사라지는 것을 확인했다.

제 1저자 이인범 연구원은 “이번 연구를 통해 불안과 강박장애의 연관성을 제시할 수 있었다는데 의의가 있다고 생각한다”며 “남들의 주목도가 떨어지는 잘 알려지지 않은 회로를 연구하면서 어려움도 있었지만 포기하지 않고 끝까지 진행해 좋은 결과를 얻을 수 있었다”고 소감을 전했다.

교신저자인 윤봉준 고려대 생명과학과 교수는 “기존에 알려지지 않았던 편도체-선조체 회로의 역할을 규명함과 동시에 강박행동이 일어나는 뇌신경회로 기반의 원리를 이해하는데 한 발 더 다가선 것으로 판단하며, 개발된 동물 모델과 연구 결과가 강박장애와 더불어 틱 장애와 같이 강박행동이 주요 증상으로 나타나는 다른 질병에도 그 치료법 또는 치료제 개발에 활용될 것으로 기대한다”고 이번 연구의 의의를 밝혔다.

Copyright ⓒ 한국대학신문 무단 전재 및 재배포 금지

본 콘텐츠는 뉴스픽 파트너스에서 공유된 콘텐츠입니다.

다음 내용이 궁금하다면?
광고 보고 계속 읽기
원치 않을 경우 뒤로가기를 눌러주세요

실시간 키워드

  1. -
  2. -
  3. -
  4. -
  5. -
  6. -
  7. -
  8. -
  9. -
  10. -

0000.00.00 00:00 기준

이 시각 주요뉴스

알림 문구가 한줄로 들어가는 영역입니다

신고하기

작성 아이디가 들어갑니다

내용 내용이 최대 두 줄로 노출됩니다

신고 사유를 선택하세요

이 이야기를
공유하세요

이 콘텐츠를 공유하세요.

콘텐츠 공유하고 수익 받는 방법이 궁금하다면👋>
주소가 복사되었습니다.
유튜브로 이동하여 공유해 주세요.
유튜브 활용 방법 알아보기