초기 발견 어려운 대장암 진단·치료 'DNA 압타머' 개발

실시간 키워드

2022.08.01 00:00 기준

초기 발견 어려운 대장암 진단·치료 'DNA 압타머' 개발

연합뉴스 2023-11-13 12:00:00 신고

3줄요약

박기수 건국대 교수팀 "환자 맞춤형 치료 가능"

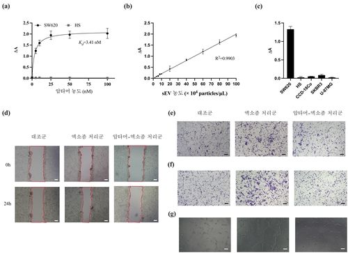
초기 발견 어려운 대장암 진단·치료 'DNA 압타머' 개발(연구성과 그림) 초기 발견 어려운 대장암 진단·치료 'DNA 압타머' 개발(연구성과 그림)

[한국연구재단 제공. 재판매 및 DB 금지]

(대전=연합뉴스) 정찬욱 기자 = 초기 발견이 어려운 대장암을 조기에 진단할 수 있는 기술이 개발됐다.

한국연구재단은 박기수 건국대학교 교수 연구팀이 표적 물질에 특이하게 결합하는 압타머 선별 기술인 'SELEX'를 활용해 대장암 조기 진단 및 치료에 활용할 수 있는 DNA 압타머(Aptamer)를 개발했다고 13일 밝혔다.

압타머는 단일, 이중 나선의 DNA, RNA 형태로 타깃 단백질과 3차원 결합을 통해 단백질의 상호작용을 억제하는 생 고분자 물질이다.

대장암은 서로 다른 세포 집단이 화학 요법 약물이나 표적 치료에 다양한 민감도를 보이는 종양 이질성이 높아 진단과 치료가 어려운 암종으로 알려져 있다.

대장암의 효과적인 진단을 위해서는 대장암에만 특이적인 바이오마커를 탐색하는 것이 매우 중요하다.

연구팀은 혈액이나 복수 등 체액 샘플로 종양에 대한 다양한 정보를 얻을 수 있는 비침습적 검사방법 '액체 생검'의 핵심 바이오마커로 활용되는 대장암 유래 엑소좀(exosome·세포에서 유래한 나노 단위 크기의 소포)에 특이하게 결합하는 압타머 발굴을 위해 SELEX를 설계, 후보군 대상 최적화 과정을 거쳐 결합 능력이 가장 우수한 압타머를 선별했다.

최종 선별된 압타머는 비표적 엑소좀(정상 혈청 및 다른 암세포 유래 엑소좀)보다 대장암 세포 유래 엑소좀에 대해 높은 특이성을 보였다.

혈청 또는 혈장 농도 범위 내에서 대장암 세포 유래 엑소좀을 검출하기에, 충분한 감도를 갖는 것도 확인했다.

또 전이성이 없는 대장암 세포를 이용해 전이성 대장암 유래 엑소좀이 세포 간 신호 전달에 관여해 발생하는 전이 능력을 확인한 결과, 압타머가 결합하면 엑소좀에 의한 신호 전달이 억제되는 것을 상처 치유 분석 및 세포 이동·침습 분석을 통해 입증했다.

연구팀은 이번에 개발한 기술은 대장암뿐 아니라 다양한 고형암(固形癌)에 적용할 수 있고, 암의 조기 진단 및 항암제 내성과 관련한 엑소좀 바이오마커 선별에 도움을 줘 환자 맞춤형 치료를 가능하게 할 것으로 기대된다고 설명했다.

박기수 교수는 "엑소좀 및 압타머의 대장암 진행 및 전이에 기여하는 기전에 대한 추가 연구가 필요하다"며 "압타머가 결합하는 바이오마커에 대한 정밀한 연구가 지속해 이뤄져야 한다"고 말했다.

이번 연구 성과는 생체재료·생물의학공학 분야 국제학술지 '어드밴스드 헬스케어 메터리얼즈' 지난 달 27일 자 표지논문으로 실렸다.

jchu2000@yna.co.kr

Copyright ⓒ 연합뉴스 무단 전재 및 재배포 금지

본 콘텐츠는 뉴스픽 파트너스에서 공유된 콘텐츠입니다.

다음 내용이 궁금하다면?
광고 보고 계속 읽기
원치 않을 경우 뒤로가기를 눌러주세요

실시간 키워드

  1. -
  2. -
  3. -
  4. -
  5. -
  6. -
  7. -
  8. -
  9. -
  10. -

0000.00.00 00:00 기준

이 시각 주요뉴스

알림 문구가 한줄로 들어가는 영역입니다

신고하기

작성 아이디가 들어갑니다

내용 내용이 최대 두 줄로 노출됩니다

신고 사유를 선택하세요

이 이야기를
공유하세요

이 콘텐츠를 공유하세요.

콘텐츠 공유하고 수익 받는 방법이 궁금하다면👋>
주소가 복사되었습니다.
유튜브로 이동하여 공유해 주세요.
유튜브 활용 방법 알아보기