각막염 일으키는 '가시아메바' 죽이는 담수식물 발견

실시간 키워드

2022.08.01 00:00 기준

각막염 일으키는 '가시아메바' 죽이는 담수식물 발견

케미컬뉴스 2023-11-10 10:38:59 신고

3줄요약

예로부터 약재로 쓰인 부채붓꽃 추출물
가시아메바 내의 활성산소(ROS) 생산 증가시켜 세포자살

부채붓꽃은 예로부터 두시초(豆豉草)라 하여 위통, 복통, 치질 치료에 쓰인 식물로 알려져 있는데, 국내 연구에서 부채붓꽃 추출물이 병원성아메바를 죽이는 효능을 가지고 있음을 최근 발견했다는 소식이다.

지난 9일 환경부 산하 국립낙동강생물자원관은 ‘담수생물소재 상용화를 위한 활용기술 고도화 연구’를 통해 담수식물인 부채붓꽃 추출물이 각막염을 일으키는 가시아메바의 사멸 효능을 가지고 있음을 최근 확인했다고 밝혔다.

(왼쪽부터) 부채붓꽃과 가시아메바의 투과전자현미경 사진 /국립낙동강생물자원관

가시아메바(Acanthamoeba spp.)는 토양 및 호수, 하천 등의 담수환경에서 일반적으로 서식하는 원생생물로서, 관리되지 않은 수돗물이나 수영장 물에서 증식하여 사람에게 감염되었을 경우 아메바성 각막염을 유발한다고 알려져 있다.

붓꽃과의 여러해살이풀로, 습지에 서식하며 한국, 중국, 북동부, 시베리아 동부, 일본 등에 서식하며, 꽃이 6~7월에 핀다. 예로부터 뿌리줄기를 약재로 사용해 왔다.

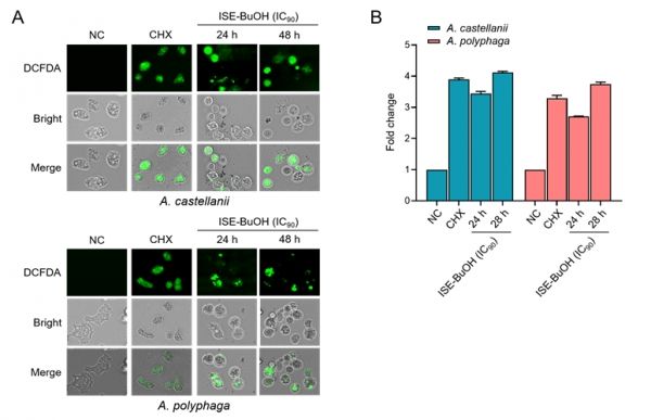
연구팀은 부채붓꽃 추출물이 가시아메바 내 활성산소(ROS) 생성에 미치는 영향을 알아보고자 형광염색시약(DCFDA)으로 염색하여 활성산소의 양을 측정한 결과, 부채붓꽃 추출물은 대조군 대비 4배 가량 활성산소 생산을 증가시킴을 확인했다고 설명했다.

부채붓꽃 추출물의 가시아메바 내 활성산소(ROS) 생성 증가효과 (A. 형광현미경으로 촬영한 활성산소 분석 결과 이미지, B. 활성산소 증가율(fold change)) /국립낙동강생물자원관

또한 부채붓꽃 추출물(ISE)에 의한 항 가시아메바 효능이 세포자살기전과 연관되어 있는지 규명하기 위해 세포자살(apoptosis assay)분석 실험을 수행한 결과, 부채붓꽃 추출물을 처리하지 않은 가시아메바는 시토칼세인(cytocalcein)에 의해 염색이 되었으나, IC90 농도의 부채붓꽃 추출물을 처리한 가시아메바는 시토칼세인(cytocalcein)에 의해 염색되지 않고 세포자살을 표지하는 아폭신(apoxin)에 염색되었다.

세포괴사(necrosis)를 의미하는 7-ADD 염색은 관찰되지 않았으며, 부채붓꽃 추출물(ISE)은 가시아메바의 세포자살을 유도하여 세포사멸을 유도하는 것을 확인할 수 있었다.

이번 연구결과를 바탕으로 올해 9월 특허 출원을 마쳤고, 가시아메바 사멸 효능을 나타내는 유효물질을 밝히는 후속 연구를 진행하고 있다고 한다. 특허명은 '부채붓꽃 추출물을 유효성분으로 하는 가시아메바 치료제 조성물(출원번호: 10-2023-0126411, 2023년 9월)'이다.

부채붓꽃 추출물(ISE)의 가시아메바 세포자살(apoptosis) 유도 /국립낙동강생물자원관

국립낙동강생물자원관 관계자는 “이번 자생 담수생물자원 연구를 통해 가시아메바의 생장을 억제시키는 효능이 확인됨에 따라 콘택트렌즈 세척제 및 보존제 첨가물 등에 활용될 수 있는 천연소재 개발 후속 연구에 매진하겠다”라고 말했다.

Copyright ⓒ 케미컬뉴스 무단 전재 및 재배포 금지

본 콘텐츠는 뉴스픽 파트너스에서 공유된 콘텐츠입니다.

다음 내용이 궁금하다면?
광고 보고 계속 읽기
원치 않을 경우 뒤로가기를 눌러주세요

실시간 키워드

  1. -
  2. -
  3. -
  4. -
  5. -
  6. -
  7. -
  8. -
  9. -
  10. -

0000.00.00 00:00 기준

이 시각 주요뉴스

알림 문구가 한줄로 들어가는 영역입니다

신고하기

작성 아이디가 들어갑니다

내용 내용이 최대 두 줄로 노출됩니다

신고 사유를 선택하세요

이 이야기를
공유하세요

이 콘텐츠를 공유하세요.

콘텐츠 공유하고 수익 받는 방법이 궁금하다면👋>
주소가 복사되었습니다.
유튜브로 이동하여 공유해 주세요.
유튜브 활용 방법 알아보기