뽕나무 뿌리 추출물에 항암물질 있었다

실시간 키워드

2022.08.01 00:00 기준

뽕나무 뿌리 추출물에 항암물질 있었다

아이뉴스24 2024-10-23 10:02:13 신고

[아이뉴스24 정종오 기자] 뽕나무 뿌리의 추출물에 신규 항암물질이 있는 것으로 나타났다. 국내 연구팀이 찾아냈다.

치료기술의 발달로 암 생존율은 높아졌다. 여전히 다양한 종류의 암에서 전이, 재발, 항암제 내성, 항암제 부작용 등의 문제가 발생하는 가운데 국내 연구팀이 고형암에 대한 새로운 치료전략을 제시했다.

한국생명공학연구원(원장 김장성) 화학생물연구센터 성낙균 박사 연구팀은 동국대 이경 교수팀과 함께 우리나라 자생식물인 뽕나무 뿌리 추출물에서 고형암이 저산소 상황에서도 생장할 수 있게 하는 단백질을 제어하는 신규 항암물질을 개발하는 데 성공했다고 23일 발표했다.

국내 연구팀이 뽕나무 뿌리 추출물에서 항암물질을 찾았다. [사진=연합뉴스]

이번 연구성과는 천연물 기반의 낮은 독성으로 항암치료에 따른 신체적 부담을 최소화하는 새로운 대안이 될 수 있을 것으로 기대되고 있다.

암의 70~80%를 차지하는 고형암은 단단한 형태의 악성 종양으로 폐, 간, 대장 등 여러 신체 장기에서 발병한다. 고형암이 성장하는 과정에서 종종 암의 중심부에 혈관이 제대로 형성되지 않아 산소 공급이 부족해지며, 저산소증이 발생한다.

저산소 상황에 노출됐을 때 일반 세포의 상당수가 이에 적응하지 못하고 사멸하는 데 반해 종양 세포는 저산소 상태에서도 성장하는데 이를 가능하게 하는 것이 HIF-1α(Hypoxia-inducible Factor 1 Alpha) 단백질이다.

HIF 단백질은 산소가 충분할 때는 체내에서 분해되는데 저산소 환경에서는 분해되지 못하고 농도가 높아진다. 고형암에 산소 공급이 부족해지면 HIF-1α 단백질이 과다 발현하며 사멸을 막아준다는 사실이 밝혀지면서 항암 표적 단백질로서 HIF-1α에 대한 관심이 높아지고 있다.

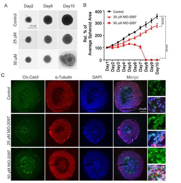
연구팀은 뽕나무 뿌리 추출물 모라신-오(Moracin-O)에서 HIF-1α 단백질의 발현을 조절하는 효과를 확인하고 이를 활용한 신규 항암물질 ‘MO-2097’을 발굴했다.

연구팀은 이전의 연구에서 HIF-1α의 발현을 조절하는 인자로 hnRNPA2B1 이라는 단백질을 발견했다. 이후 다양한 천연물에서 HIF-1α의 억제 가능성을 살펴 모라신-오 구조를 기반으로 새롭게 개발한 물질 MO-2097이 hnRNPA2B1과 결합해 HIF-1α를 감소시킨다는 사실을 확인했다.

이번에 개발한 MO-2097는 3D 스페로이드 모델과 대장암 환자 유래 오가노이드 모델에서 항암 효과를 나타냈을 뿐만 아니라 제브라피쉬, 마우스 등의 동물모델에서는 낮은 독성을 나타내며 새로운 치료물질로서의 적용 가능성을 높였다.

3차원 스페로이드에서 MO-2097의 항암효과. 저산소 환경에서 MO-2097에 의한 세포사멸(C)을 확인했다. [사진=생명연]

성낙균 박사는 “MO-2097은 암세포에는 효과적으로 작용하면서도 정상 세포에 대한 독성이 적다는 점이 고무적”이라며 “HIF-1α를 타깃으로 하는 항암제 연구를 위한 새로운 파이프라인을 제안한 것”이라고 말했다.

이번 연구(논문명 : HIF-1α inhibition by MO-2097, a novel chiral-free benzofuran targeting hnRNPA2B1 / 교신저자 : 생명연 성낙균 박사, 동국대 이경 교수 / 제1저자 : 생명연 한호진 박사, 동국대 애니쉬 연구교수)는 국제학술지인 ‘Journal of Advanced Research’ 10월호에 실렸다.

Copyright ⓒ 아이뉴스24 무단 전재 및 재배포 금지

본 콘텐츠는 뉴스픽 파트너스에서 공유된 콘텐츠입니다.

다음 내용이 궁금하다면?
광고 보고 계속 읽기
원치 않을 경우 뒤로가기를 눌러주세요

실시간 키워드

  1. -
  2. -
  3. -
  4. -
  5. -
  6. -
  7. -
  8. -
  9. -
  10. -

0000.00.00 00:00 기준

이 시각 주요뉴스

알림 문구가 한줄로 들어가는 영역입니다

신고하기

작성 아이디가 들어갑니다

내용 내용이 최대 두 줄로 노출됩니다

신고 사유를 선택하세요

이 이야기를
공유하세요

이 콘텐츠를 공유하세요.

콘텐츠 공유하고 수익 받는 방법이 궁금하다면👋>
주소가 복사되었습니다.
유튜브로 이동하여 공유해 주세요.
유튜브 활용 방법 알아보기