지스트-세브란스병원 공동연구팀, 말단비대증 치료 위한 뇌하수체 종양모델 개발

실시간 키워드

2022.08.01 00:00 기준

지스트-세브란스병원 공동연구팀, 말단비대증 치료 위한 뇌하수체 종양모델 개발

AI포스트 2024-05-30 14:34:02 신고

3줄요약
왼쪽부터 의생명공학과 오창명 교수, 신소재공학부 윤명한 교수, 정우주 학생, 왕성록 학생. (사진=지스트)
왼쪽부터 의생명공학과 오창명 교수, 신소재공학부 윤명한 교수, 정우주 학생, 왕성록 학생. (사진=지스트)

성장호르몬의 과다 분비로 신체 말단이 커지는 만성질환인 말단비대증(acromegaly) 연구를 위한 시험관 모델이 국내 연구진에 의해 개발됐다.

말단비대증 치료를 위해 지금까지는 외과적 수술이나 성장호르몬 억제제를 투여하는 방법이 주로 사용되었으나 이번 연구 성과로 비수술적 약물 치료법 연구가 한 단계 발전할 것으로 기대된다.

광주과학기술원(GIST, 총장 임기철)은 의생명공학부 오창명 교수와 신소재공학부 윤명한 교수 연구팀이 세브란스병원 구철룡 교수(내분비내과) 연구팀과 함께 말단비대증 연구를 위한 다공성 수화젤 섬유 기반 3차원 뇌하수체 종양모델 기술을 개발했다고 밝혔다.

이번 연구 성과는 말단비대증의 약물 내성이 발생하는 기전을 이해하고 치료용 약물 개발 및 스크리닝에 활발히 응용될 수 있을 것으로 기대된다. 말단비대증은 외과적 처치를 통해 치료하는 경우가 많기 때문에 비수술적 약물 치료에 내성이 발생하는 원인을 규명하는 데 어려움이 있었다.

연구팀은 기존 뇌하수체 종양세포 모델이 실제 생체조직의 거동과 큰 차이를 보인다는 한계를 극복하기 위해 3차원 구조를 갖는 다공성 수화젤 섬유에 종양세포를 배양했으며, 이 모델에 약물 처리 시 성장호르몬 분비 억제와 세포 사멸 등이 기존의 2차원 세포배양 모델에서보다 더욱 민감하게 발생한다는 것을 확인했다.

연구내용을 요약한 그림. 뇌하수체는 호르몬을 분비하는 세포와 섬유형태의 세포외기질로 이루어져 있으며 다공성 수화젤 섬유 메시에 세포를 3차원 배양함으로써 이를 모사했다. (사진=지스트)
연구내용을 요약한 그림. 뇌하수체는 호르몬을 분비하는 세포와 섬유형태의 세포외기질로 이루어져 있으며 다공성 수화젤 섬유 메시에 세포를 3차원 배양함으로써 이를 모사했다. (사진=지스트)

말단비대증에 대한 가장 일반적인 치료 방법은 수술로 종양을 제거하는 것으로, 그동안 성장호르몬 분비를 억제하는 약물 치료 방법인 소마토스타틴(somatostatin) 혹은 소마토스타틴 유도체(somatostatin analog) 투여에 대한 연구는 충분히 이루어지지 않았으며 뇌하수체가 뇌 깊숙이 존재하고 있기 때문에 약물 내성이 발생하는 원인을 규명하는 데 한계가 있었다.

따라서 성장호르몬을 분비하고 성장호르몬 분비를 억제하는 약물에 반응하는 시험관 수준에서의 뇌하수체 모델 개발이 필요하다.

연구팀이 개발한 3차원 뇌하수체 종양모델은 실제 환자에 대한 약물 투여 대신 시험관 수준에서 약물 처리를 통해 성장호르몬의 분비를 제어할 수 있다는 장점이 있다.

연구팀은 마우스 모델에서 유래한 뇌하수체 종양 세포인 GH3 세포를 기반으로 연구를 진행했다. 기존 2차원 세포배양에서는 GH3 세포가 부착성이 낮고 분열속도가 느려 실제 뇌하수체 조직을 모사하는 데 한계가 있어 이를 해결하기 위해 폴리비닐알콜(polyvinyl alcohol, PVA) 기반 다공성 수화젤 섬유 메시(porous hydrogel fiber mesh)를 3차원 세포배양 지지체로 사용했다.

다공성 수화젤 섬유 메시의 제작 과정 및 사진. 상단은 PVA 나노섬유로부터 진한 황산처리를 통해 다공성 수화젤 섬유 메시를 제작하는 공정을 보여주며, 하단은 (i): 아무 처리도 하지 않은 상태, (ii): 진한 황산처리 없이 수화(hydration)한 경우, (iii): 진한 황산처리 후 세척하여 수화한 다공성 수화젤 섬유 메시 사진이며 확대한 사진은 전자현미경사진(i)과 공초점 현미경 사진(ii와 iii)이다. (사진=지스트)
다공성 수화젤 섬유 메시의 제작 과정 및 사진. 상단은 PVA 나노섬유로부터 진한 황산처리를 통해 다공성 수화젤 섬유 메시를 제작하는 공정을 보여주며, 하단은 (i): 아무 처리도 하지 않은 상태, (ii): 진한 황산처리 없이 수화(hydration)한 경우, (iii): 진한 황산처리 후 세척하여 수화한 다공성 수화젤 섬유 메시 사진이며 확대한 사진은 전자현미경사진(i)과 공초점 현미경 사진(ii와 iii)이다. (사진=지스트)

PVA 나노섬유는 세포독성이 없다는 장점이 있으나, 세포부착이 낮고 섬유 간의 간격이 좁아 세포가 통과하기 어렵다는 단점이 있다.

연구팀은 이러한 단점을 극복하기 위해 PVA 용액의 전기방사 과정에서 전기분무(electrospraying)로 셀룰로오스 아세테이트(cellulose acetate) 미세입자 형성 후 간단한 산처리를 거쳐 이를 선택적으로 제거함으로써 3차원 수화젤 섬유 구조 내 공극을 획기적으로 증가시키면서도 PVA 섬유의 세포부착 능력을 크게 향상시켰다.

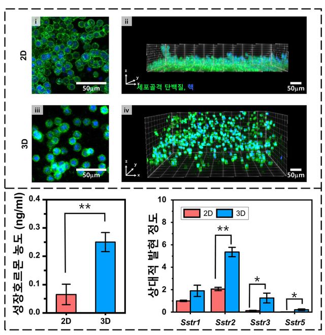
연구팀은 이러한 다공성 수화젤 섬유 메시에 뇌하수체 종양세포인 GH3 세포를 배양함으로써 3차원 뇌하수체 종양모델을 개발하였고, 2차원 세포배양에 비해 Sstr2, Sstr3, Sstr5 유전자 발현과 성장호르몬 분비가 유의미하게 높았으며, 소마토스타틴 유도체(octreotide) 처리 시 넓은 표면적으로 인해 약효가 보다 빠르게 나타나는 것을 확인했다.

나아가 생물정보학적 접근을 통해 2차원 세포 배양에 비해 이번 연구에서 개발한 3차원 종양모델이 세포분열 바이오마커인 Mki67, Top2a, Pomc 등의 유전자 발현이 2배에서 4배 이상 가까이 높았으며 결과적으로 실제 뇌하수체 종양과 더 유사함을 확인했다.

2차원 세포배양과 3차원 세포배양 비교. 상단은 공초점 현미경 사진으로 위에서 바라본 모습(i, iii)과 옆에서 바라본 모습(ii, iv)이다. 하단은 각기 배양 조건에 따라 성장호르몬의 분비 정도와 소마토스타틴 수용체의 발현 정도를 비교한 그래프이다. (사진=지스트)
2차원 세포배양과 3차원 세포배양 비교. 상단은 공초점 현미경 사진으로 위에서 바라본 모습(i, iii)과 옆에서 바라본 모습(ii, iv)이다. 하단은 각기 배양 조건에 따라 성장호르몬의 분비 정도와 소마토스타틴 수용체의 발현 정도를 비교한 그래프이다. (사진=지스트)

오창명 교수는 “이번 연구 성과를 통해 그동안 수술 위주로 접근하였던 말단비대증 치료를 위한 약물 치료의 예후를 예측하고 내성이 발생하는 기전을 이해하기 위한 가능성을 열었다”며 “향후 약물 스크리닝을 통한 신약 후보물질 발굴과 같은 후속 연구가 기대된다”고 말했다.

윤명한 교수는 “이번 연구는 단순히 새로운 세포 배양 지지체를 개발하고 3차원으로 세포를 배양하는 것을 넘어서 약물 반응을 검증할 수 있는 실용적인 3차원 종양 모델을 시험관 내에서 구현했다는 점에서 더 큰 의미가 있다”라고 강조했다.

이번 연구는 GIST 의생명공학부 오창명 교수와 신소재공학부 윤명한 교수가 지도하고 정우주 석사과정생(現 Prestige BioPharma IDC 연구원)과 왕성록 박사과정생(現 University of California, Irvine 박사후 연구원)이 수행하였으며, 연세대학교 구철룡 교수 연구팀과 협력했다. GIST 생명의과학융합연구소 연구지원사업과 한국보건산업진흥원-아스트라제네카 당뇨연구지원 프로그램의 지원을 받았다.

연구 결과는 스코푸스(SCOPUS)에 등재된 의공학(biomedical engineering) 분야 상위 10% 국제학술지 ‘Smart Materials in Medicine’에 최근 게재됐다.

Copyright ⓒ AI포스트 무단 전재 및 재배포 금지

본 콘텐츠는 뉴스픽 파트너스에서 공유된 콘텐츠입니다.

다음 내용이 궁금하다면?
광고 보고 계속 읽기
원치 않을 경우 뒤로가기를 눌러주세요

실시간 키워드

  1. -
  2. -
  3. -
  4. -
  5. -
  6. -
  7. -
  8. -
  9. -
  10. -

0000.00.00 00:00 기준

이 시각 주요뉴스

알림 문구가 한줄로 들어가는 영역입니다

신고하기

작성 아이디가 들어갑니다

내용 내용이 최대 두 줄로 노출됩니다

신고 사유를 선택하세요

이 이야기를
공유하세요

이 콘텐츠를 공유하세요.

콘텐츠 공유하고 수익 받는 방법이 궁금하다면👋>
주소가 복사되었습니다.
유튜브로 이동하여 공유해 주세요.
유튜브 활용 방법 알아보기